IHMC Public Cmaps (3)

        Users (create your own folder...)
            LAS SVM UWI 2018 Group G
                Group G Lab 10
                    Reproductive Surgery Lecture
                    Lab Components

                        Caslick's.cmap
                        Closed method.cmap
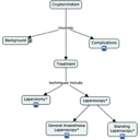
                        Cryptorchidism.cmap