WARNING:
JavaScript is turned OFF. None of the links on this concept map will
work until it is reactivated.
If you need help turning JavaScript On, click here.
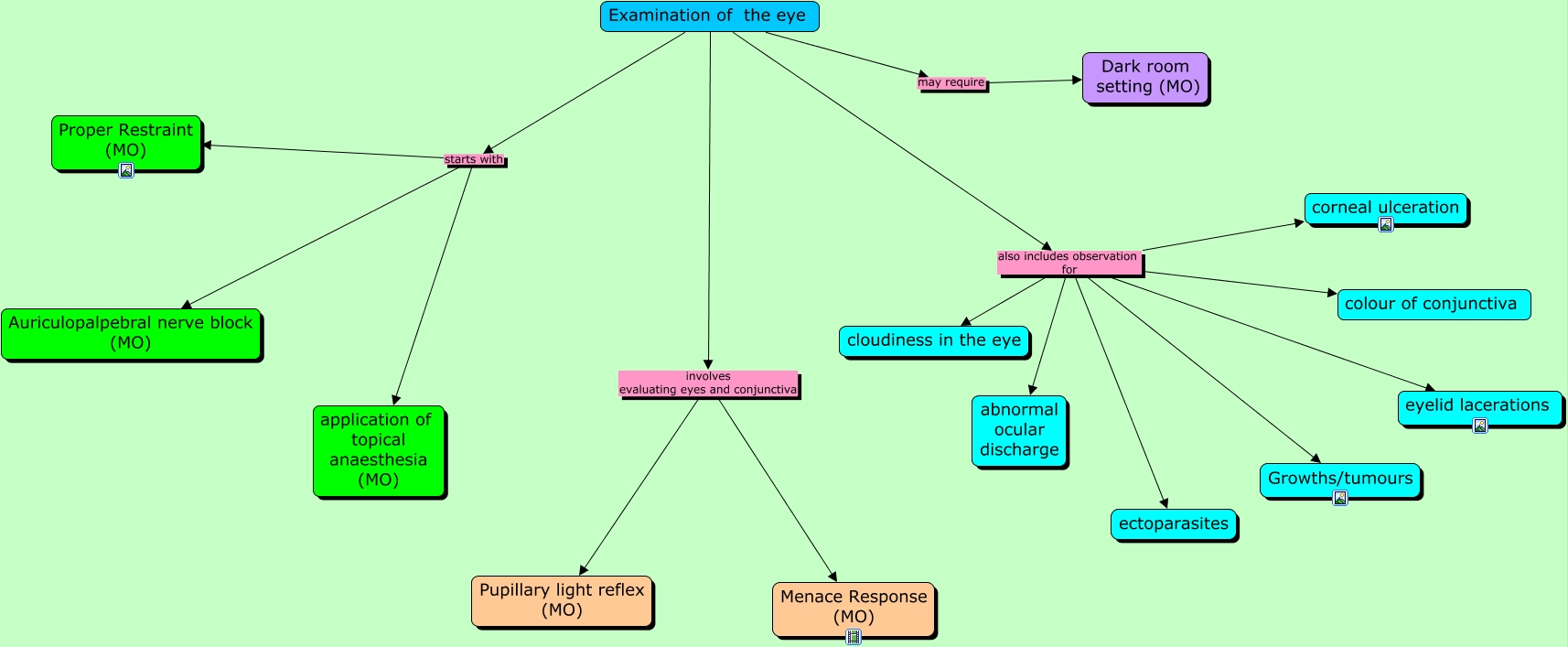
This Concept Map, created with IHMC CmapTools, has information related to: examination of eye, Examination of the eye involves evaluating eyes and conjunctiva Pupillary light reflex (MO), Examination of the eye starts with application of topical anaesthesia (MO), Examination of the eye also includes observation for ectoparasites, Examination of the eye starts with Proper Restraint (MO), Examination of the eye also includes observation for corneal ulceration, Examination of the eye also includes observation for cloudiness in the eye, Examination of the eye also includes observation for eyelid lacerations, Examination of the eye also includes observation for abnormal ocular discharge, Examination of the eye also includes observation for Growths/tumours, Examination of the eye may require Dark room setting (MO), Examination of the eye starts with Auriculopalpebral nerve block (MO), Examination of the eye also includes observation for colour of conjunctiva, Examination of the eye involves evaluating eyes and conjunctiva Menace Response (MO)