WARNING:
JavaScript is turned OFF. None of the links on this concept map will
work until it is reactivated.
If you need help turning JavaScript On, click here.
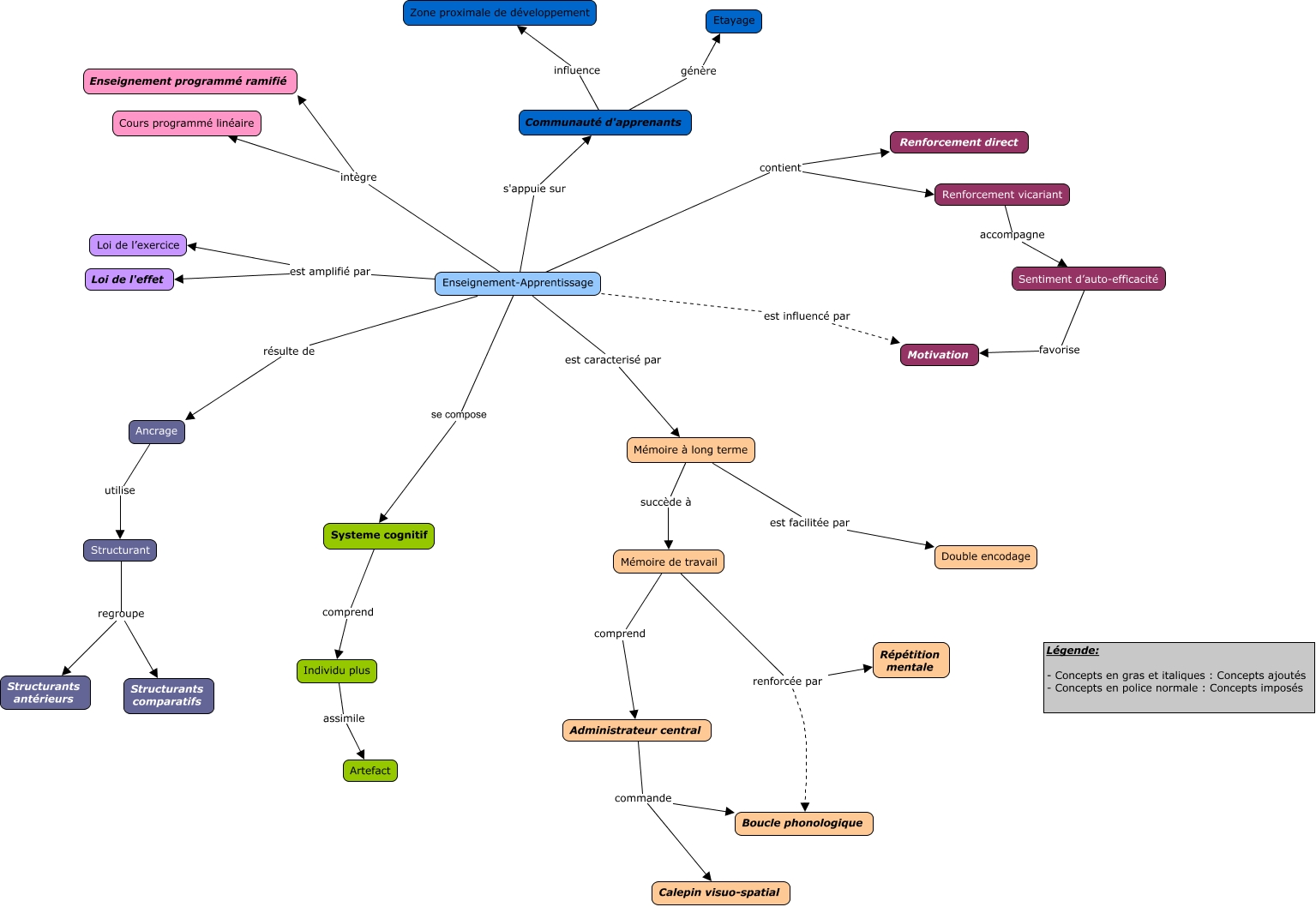
Cette carte de concepts créée avec IHMC CmapTools traite de: Science de l'éduc- carte conceptuelle, Enseignement-Apprentissage est amplifié par Loi de l'effet, Communauté d'apprenants influence Zone proximale de développement, Enseignement-Apprentissage s'appuie sur Communauté d'apprenants, Enseignement-Apprentissage résulte de Ancrage, Enseignement-Apprentissage est influencé par Motivation, Individu plus assimile Artefact, Mémoire à long terme est facilitée par Double encodage, Enseignement-Apprentissage contient Renforcement direct, Structurant regroupe Structurants comparatifs, Administrateur central commande Boucle phonologique, Mémoire à long terme succède à Mémoire de travail, Administrateur central commande Calepin visuo-spatial, Enseignement-Apprentissage se compose Systeme cognitif, Renforcement vicariant accompagne Sentiment d’auto-efficacité, Ancrage utilise Structurant, Enseignement-Apprentissage intègre Enseignement programmé ramifié, Communauté d'apprenants génère Etayage, Enseignement-Apprentissage est amplifié par Loi de l’exercice, Mémoire de travail renforcée par Répétition mentale, Enseignement-Apprentissage intègre Cours programmé linéaire