WARNING:
JavaScript is turned OFF. None of the links on this concept map will
work until it is reactivated.
If you need help turning JavaScript On, click here.
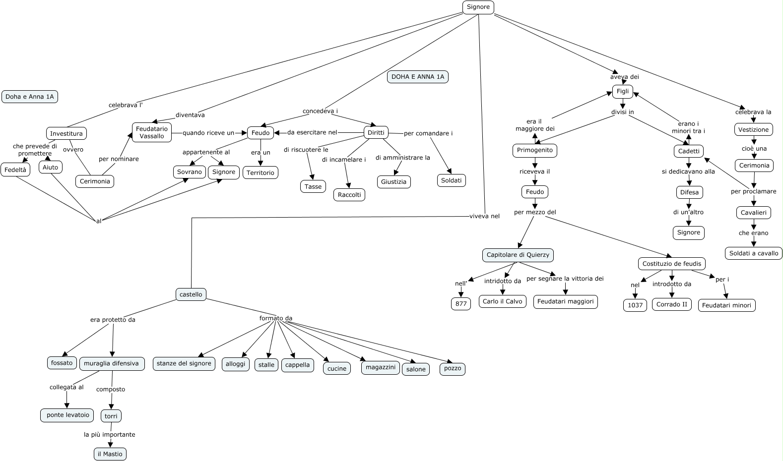
Questa Cmap, creata con IHMC CmapTools, contiene informazioni relative a: IL SIGNORE DOHA E ANNA SINTESI, castello formato da alloggi, Diritti da esercitare nel Feudo, Diritti per comandare i Soldati, castello formato da stalle, castello era protetto da fossato, castello formato da pozzo, Aiuto al Sovrano, Costituzio de feudis per i Feudatari minori, Primogenito era il maggiore dei Figli, muraglia difensiva composto torri, Feudo appartenente al Signore, Cadetti si dedicavano alla Difesa, Investitura che prevede di promettere Aiuto, Cadetti erano i minori tra i Figli, torri la più importante il Mastio, castello formato da cappella, Capitolare di Quierzy intridotto da Carlo il Calvo, Feudo per mezzo del Costituzio de feudis, Figli divisi in Primogenito, Diritti di riscuotere le Tasse