IHMC Public Cmaps (3)

        Users (create your own folder...)
            ABOL
            Clases criptografia

                ArticuloCmap
                Classroom work
                Mapa de alumnos
                Recursos para Definition of Groups
                Recursos para Diffie-Hellman Protocol
                Recursos RSA
                Aritmetica modular.cdt
                Aritmetica modular.cmap
                comments.cmap
                CorreoSeguro.cmap
                Cyclic Group.url
                Defensa personal del correo electrónico.url
                Definition of Groups.cmap
                D- H 20 years latter.url
                DHKE-math-en.cmap
                DHKE-math-es.cmap
                D- H Original paper.url
                D- H paper 20 years latter.url
                Diffie and Hellman 2015.url
                Diffie-Hellman20añoslater.url
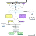
                Diffie-Hellman Protocol.cmap
                Diffie-Hellman Protocol elemental.cmap
                Elemental Diffie-Hellman Protocol.cmap
                El problema del logaritmo discreto.url
                Enigmail.url
                finite field.url
                finite group.url
                Funcion unidireccional.url
                Generator or primitive element.url
                GnuPrivacy Guard.url
                group.png
                Grupo ciclico.url
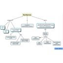
                Kerberos.cmap
                La clave en criptografía.url
                La importancia de lo aleatorio.url
                Modelo OSI.cmap
                Modelo OSI3.cmap
                Modular arithmetic.url
                Numeros factorizados.url
                Original Paper.url
                PLD-easy.png
                PLD-hard.png
                Primes.url
                Public parameters simple.cmap
                RSA.cmap
                RSA-2.cmap
                Security Protocols for Networks and Internet- A Global Vision.pdf
                Session Key.url
                Summmary of considered protocols.cmap
                The multiplicative group modulo p.url
                Thunderbird.url
                Video of Diffie and Hellman.url
                Zp cyclic group.jpg