WARNING:
JavaScript is turned OFF. None of the links on this concept map will
work until it is reactivated.
If you need help turning JavaScript On, click here.
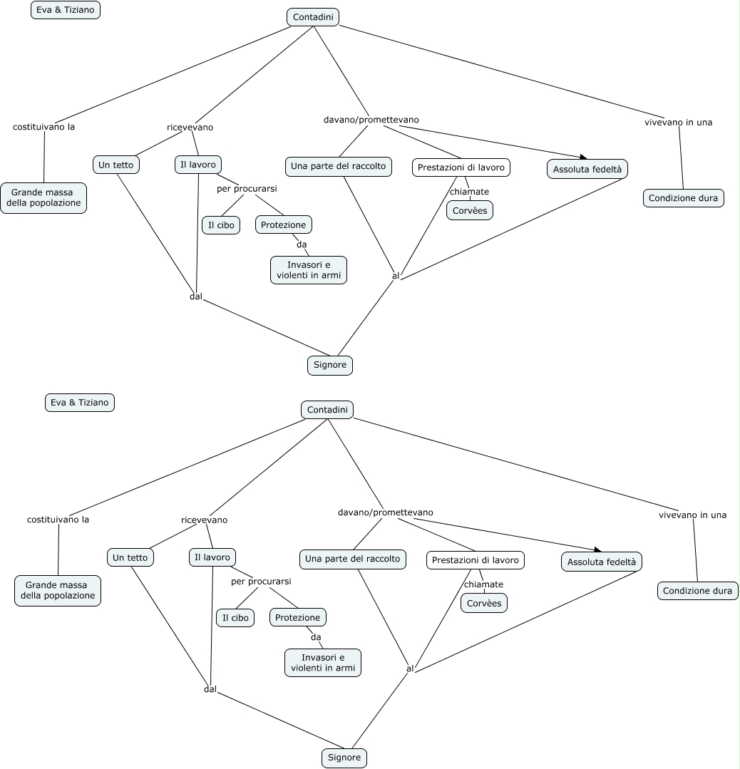
Questa Cmap, creata con IHMC CmapTools, contiene informazioni relative a: 111 La triste condizione dei contadini Eva & Tiziano, Contadini vivevano in una Condizione dura, Il lavoro per procurarsi Il cibo, Contadini ricevevano Un tetto, Una parte del raccolto al Signore, Prestazioni di lavoro al Signore, Contadini costituivano la Grande massa della popolazione, Contadini costituivano la Grande massa della popolazione, Contadini ricevevano Il lavoro, Protezione da Invasori e violenti in armi, Un tetto dal Signore, Contadini davano/promettevano Una parte del raccolto, Protezione da Invasori e violenti in armi, Il lavoro per procurarsi Protezione, Contadini ricevevano Il lavoro, Contadini ricevevano Un tetto, Contadini vivevano in una Condizione dura, Contadini davano/promettevano Una parte del raccolto, Prestazioni di lavoro chiamate Corvèes, Un tetto dal Signore, Prestazioni di lavoro al Signore