WARNING:
JavaScript is turned OFF. None of the links on this concept map will
work until it is reactivated.
If you need help turning JavaScript On, click here.
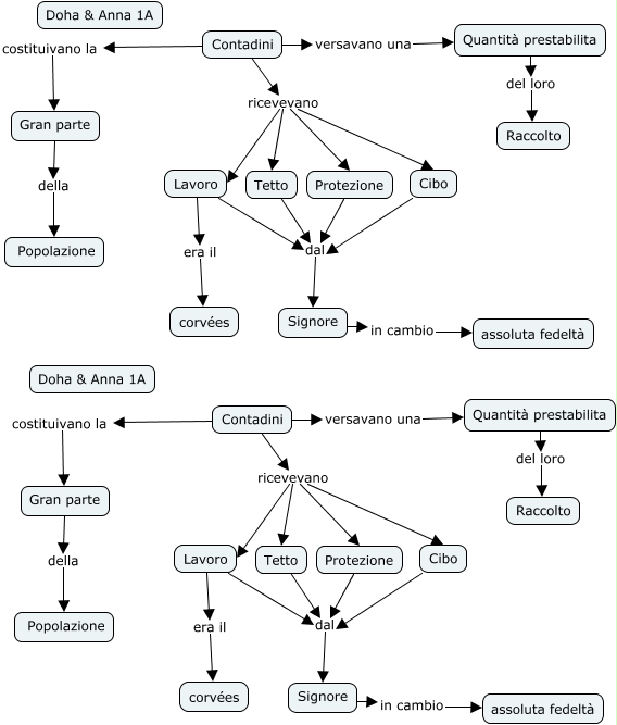
Questa Cmap, creata con IHMC CmapTools, contiene informazioni relative a: 111 La triste condizione dei contadini Doha e Anna, Gran parte della Popolazione, Contadini ricevevano Lavoro, Lavoro era il corvées, Lavoro era il corvées, Tetto dal Signore, Contadini versavano una Quantità prestabilita, Contadini ricevevano Protezione, Protezione dal Signore, Contadini versavano una Quantità prestabilita, Contadini ricevevano Tetto, Contadini ricevevano Protezione, Quantità prestabilita del loro Raccolto, Cibo dal Signore, Contadini costituivano la Gran parte, Lavoro dal Signore, Cibo dal Signore, Quantità prestabilita del loro Raccolto, Lavoro dal Signore, Tetto dal Signore, Signore in cambio assoluta fedeltà