WARNING:
JavaScript is turned OFF. None of the links on this concept map will
work until it is reactivated.
If you need help turning JavaScript On, click here.
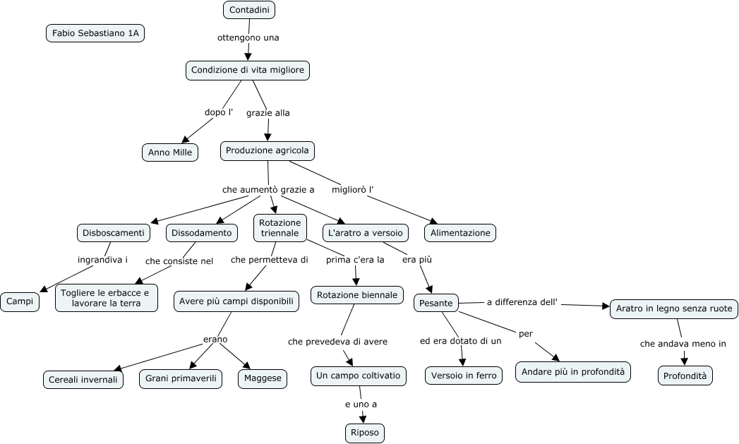
Questa Cmap, creata con IHMC CmapTools, contiene informazioni relative a: 140 141 innovazioni agricole Fabio Sebastiano 1A, Produzione agricola che aumentò grazie a Rotazione triennale, Avere più campi disponibili erano Cereali invernali, Produzione agricola che aumentò grazie a Disboscamenti, Produzione agricola migliorò l' Alimentazione, Rotazione biennale che prevedeva di avere Un campo coltivatio, Produzione agricola che aumentò grazie a L'aratro a versoio, Condizione di vita migliore grazie alla Produzione agricola, Pesante a differenza dell' Aratro in legno senza ruote, Contadini ottengono una Condizione di vita migliore, L'aratro a versoio era più Pesante, Pesante per Andare più in profondità, Un campo coltivatio e uno a Riposo, Dissodamento che consiste nel Togliere le erbacce e lavorare la terra, Disboscamenti ingrandiva i Campi, Produzione agricola che aumentò grazie a Dissodamento, Rotazione triennale prima c'era la Rotazione biennale, Avere più campi disponibili erano Maggese, Avere più campi disponibili erano Grani primaverili, Rotazione triennale che permetteva di Avere più campi disponibili, Condizione di vita migliore dopo l' Anno Mille