WARNING:
JavaScript is turned OFF. None of the links on this concept map will
work until it is reactivated.
If you need help turning JavaScript On, click here.
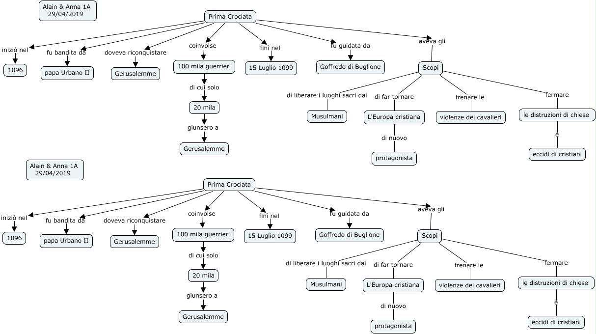
Questa Cmap, creata con IHMC CmapTools, contiene informazioni relative a: Prima crociata Alain & Anna 1A, Prima Crociata finì nel 15 Luglio 1099, Prima Crociata fu bandita da papa Urbano II, Prima Crociata coinvolse 100 mila guerrieri, Prima Crociata aveva gli Scopi, Prima Crociata fu guidata da Goffredo di Buglione, le distruzioni di chiese e eccidi di cristiani, 20 mila giunsero a Gerusalemme, 100 mila guerrieri di cui solo 20 mila, 100 mila guerrieri di cui solo 20 mila, Scopi di far tornare L'Europa cristiana, 20 mila giunsero a Gerusalemme, Prima Crociata doveva riconquistare Gerusalemme, Prima Crociata iniziò nel 1096, Scopi di far tornare L'Europa cristiana, Prima Crociata iniziò nel 1096, Prima Crociata coinvolse 100 mila guerrieri, Scopi frenare le violenze dei cavalieri, Prima Crociata aveva gli Scopi, L'Europa cristiana di nuovo protagonista, Scopi di liberare i luoghi sacri dai Musulmani