WARNING:
JavaScript is turned OFF. None of the links on this concept map will
work until it is reactivated.
If you need help turning JavaScript On, click here.
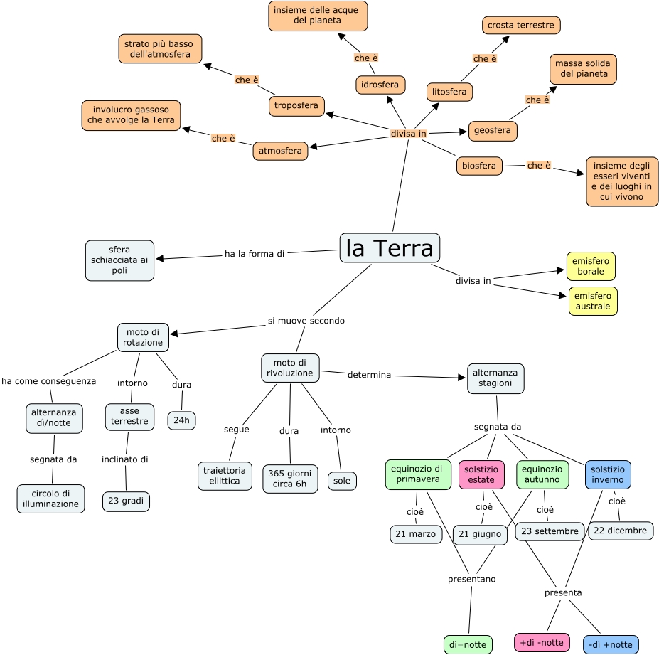
Questa Cmap, creata con IHMC CmapTools, contiene informazioni relative a: la Terra, litosfera che è crosta terrestre, la Terra divisa in emisfero borale, equinozio di primavera presentano dì=notte, solstizio estate presenta -dì +notte, moto di rivoluzione intorno sole, moto di rivoluzione dura 365 giorni circa 6h, la Terra ha la forma di sfera schiacciata ai poli, equinozio autunno cioè 23 settembre, geosfera che è massa solida del pianeta, alternanza stagioni segnata da equinozio autunno, moto di rotazione intorno asse terrestre, moto di rivoluzione segue traiettoria ellittica, la Terra si muove secondo moto di rotazione, atmosfera che è involucro gassoso che avvolge la Terra, la Terra divisa in atmosfera, la Terra divisa in geosfera, la Terra divisa in emisfero australe, moto di rivoluzione determina alternanza stagioni, la Terra divisa in idrosfera, equinozio autunno presentano dì=notte