WARNING:
JavaScript is turned OFF. None of the links on this concept map will
work until it is reactivated.
If you need help turning JavaScript On, click here.
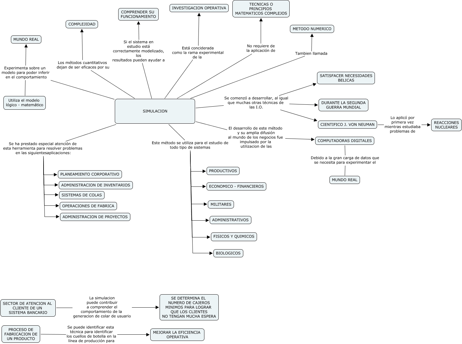
This Concept Map, created with IHMC CmapTools, has information related to: SIMULACION, SIMULACION Este método se utiliza para el estudio de todo tipo de sistemas BIOLOGICOS, SIMULACION Este método se utiliza para el estudio de todo tipo de sistemas PRODUCTIVOS, SIMULACION Este método se utiliza para el estudio de todo tipo de sistemas ADMINISTRATIVOS, PROCESO DE FABRICACION DE UN PRODUCTO Se puede identificar esta técnica para identificar los cuellos de botella en la línea de producción para MEJORAR LA EFICIENCIA OPERATIVA, SIMULACION Se ha prestado especial atención de esta herramienta para resolver problemas en las siguientesaplicaciones: OPERACIONES DE FABRICA, SIMULACION Se ha prestado especial atención de esta herramienta para resolver problemas en las siguientesaplicaciones: PLANEAMIENTO CORPORATIVO, COMPUTADORAS DIGITALES Debido a la gran carga de datos que se necesita para experimentar el MUNDO REAL, SIMULACION No requiere de la aplicación de TECNICAS O PRINCIPIOS MATEMATICOS COMPLEJOS, CIENTIFICO J. VON NEUMAN Lo aplicó por primera vez mientras estudiaba problemas de REACCIONES NUCLEARES, SIMULACION Se comenzó a desarrollar, al igual que muchas otras técnicas de las I.O. SATISFACER NECESIDADES BELICAS, SIMULACION Experimenta sobre un modelo para poder inferir en el comportamiento Utiliza el modelo lógico - matemático, SECTOR DE ATENCION AL CLIENTE DE UN SISTEMA BANCARIO La simulacion puede contribuir a comprender el comportamiento de la generacion de colar de usuario SE DETERMINA EL NUMERO DE CAJEROS MINIMOS PARA LOGRAR QUE LOS CLIENTES NO TENGAN MUCHA ESPERA, SIMULACION Si el sistema en estudio está correctamente modelizado, los resultados pueden ayudar a COMPRENDER SU FUNCIONAMIENTO, SIMULACION Experimenta sobre un modelo para poder inferir en el comportamiento MUNDO REAL, SIMULACION El desarrollo de este método y su amplia difusión al mundo de los negocios fue impulsado por la utilizacion de las COMPUTADORAS DIGITALES, SIMULACION Este método se utiliza para el estudio de todo tipo de sistemas FISICOS Y QUIMICOS, SIMULACION Los métodos cuantitativos dejan de ser eficaces por su COMPLEJIDAD, SIMULACION Se ha prestado especial atención de esta herramienta para resolver problemas en las siguientesaplicaciones: ADMINISTRACION DE PROYECTOS, SIMULACION Está conciderada como la rama experimental de la INVESTIGACION OPERATIVA, SIMULACION Se ha prestado especial atención de esta herramienta para resolver problemas en las siguientesaplicaciones: ADMINISTRACION DE INVENTARIOS