WARNING:
JavaScript is turned OFF. None of the links on this concept map will
work until it is reactivated.
If you need help turning JavaScript On, click here.
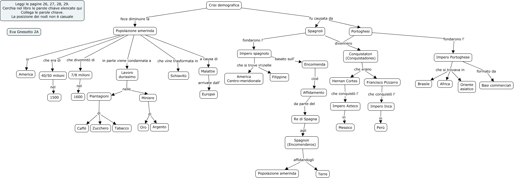
Questa Cmap, creata con IHMC CmapTools, contiene informazioni relative a: 026 027 028 029 Crisi demografica e sistema spagnolo e portoghese Eva Gnesotto 2A, Crisi demografica fu causata da Spagnoli, Impero Portoghese formato da Basi commerciali, Popolazione amerinda in parte viene condannata a Lavoro durissimo, Spagnoli (Encomenderos) affidandogli Terre, Impero Inca in Perù, Portoghesi divennero Conquistatori (Conquistadores), Spagnoli fondarono l' Impero spagnolo, Impero spagnolo che si trove in\nelle America Centro-meridionale, Impero Portoghese che si trovava in Oriente asiatico, Popolazione amerinda che vine trasformata in Schiavitù, Popolazione amerinda in America, Piantagioni di Caffé, Lavoro durissimo nelle Piantagioni, Popolazione amerinda a causa di Malattie, Impero Portoghese che si trovava in Brasile, 40/50 milioni nel 1500, Miniere di Argento, Impero Portoghese che si trovava in Africa, Miniere di Oro, Piantagioni di Zucchero