WARNING:
JavaScript is turned OFF. None of the links on this concept map will
work until it is reactivated.
If you need help turning JavaScript On, click here.
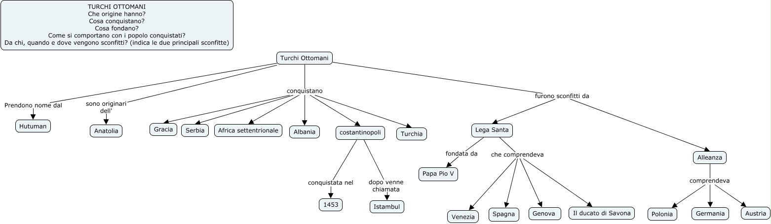
Questa Cmap, creata con IHMC CmapTools, contiene informazioni relative a: 7. Turchi ottomani (I 298-299, II 70) Alice Pizzol 2A, Lega Santa fondata da Papa Pio V, Turchi Ottomani sono originari dell' Anatolia, Turchi Ottomani furono sconfitti da Alleanza, Alleanza comprendeva Austria, Turchi Ottomani conquistano Africa settentrionale, Turchi Ottomani conquistano Serbia, Alleanza comprendeva Polonia, Turchi Ottomani Prendono nome dal Hutuman, Lega Santa che comprendeva Venezia, Turchi Ottomani conquistano Turchia, Alleanza comprendeva Germania, Lega Santa che comprendeva Genova, Turchi Ottomani conquistano Albania, Turchi Ottomani conquistano costantinopoli, costantinopoli conquistata nel 1453, Turchi Ottomani conquistano Gracia, costantinopoli dopo venne chiamata Istambul, Turchi Ottomani furono sconfitti da Lega Santa, Lega Santa che comprendeva Spagna, Lega Santa che comprendeva Il ducato di Savona