WARNING:
JavaScript is turned OFF. None of the links on this concept map will
work until it is reactivated.
If you need help turning JavaScript On, click here.
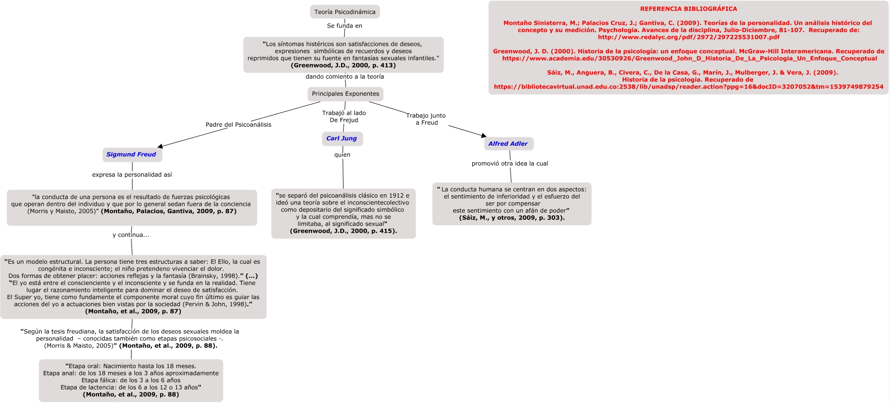
Este Cmap, tiene información relacionada con: Teoria Psicoanalítica, "la conducta de una persona es el resultado de fuerzas psicológicas que operan dentro del individuo y que por lo general sedan fuera de la conciencia (Morris y Maisto, 2005)” (Montaño, Palacios, Gantiva, 2009, p. 87) y continua... “Es un modelo estructural. La persona tiene tres estructuras a saber: El Ello, la cual es congénita e inconsciente; el niño pretendeno vivenciar el dolor. Dos formas de obtener placer: acciones reflejas y la fantasía (Brainsky, 1998).” (...) “El yo está entre el conscienciente y el inconsciente y se funda en la realidad. Tiene lugar el razonamiento inteligente para dominar el deseo de satisfacción. El Super yo, tiene como fundamente el componente moral cuyo fin último es guiar las acciones del yo a actuaciones bien vistas por la sociedad (Pervin & John, 1998).” (Montaño, et al., 2009, p. 87), Carl Jung quien "se separó del psicoanálisis clásico en 1912 e ideó una teoría sobre el inconscientecolectivo como depositario del significado simbólico y la cual comprendía, mas no se limitaba, al significado sexual" (Greenwood, J.D., 2000, p. 415)., Principales Exponentes Trabajó al lado De Frejud Carl Jung, "Los síntomas histéricos son satisfacciones de deseos, expresiones simbólicas de recuerdos y deseos reprimidos que tienen su fuente en fantasías sexuales infantiles." (Greenwood, J.D., 2000, p. 413) dando comiento a la teoría Principales Exponentes, Alfred Adler promovió otra idea la cual "La conducta humana se centran en dos aspectos: el sentimiento de inferioridad y el esfuerzo del ser por compensar este sentimiento con un afán de poder" (Sáiz, M., y otros, 2009, p. 303)., Principales Exponentes Padre del Psicoanálisis Sigmund Freud, “Es un modelo estructural. La persona tiene tres estructuras a saber: El Ello, la cual es congénita e inconsciente; el niño pretendeno vivenciar el dolor. Dos formas de obtener placer: acciones reflejas y la fantasía (Brainsky, 1998).” (...) “El yo está entre el conscienciente y el inconsciente y se funda en la realidad. Tiene lugar el razonamiento inteligente para dominar el deseo de satisfacción. El Super yo, tiene como fundamente el componente moral cuyo fin último es guiar las acciones del yo a actuaciones bien vistas por la sociedad (Pervin & John, 1998).” (Montaño, et al., 2009, p. 87) "Según la tesis freudiana, la satisfacción de los deseos sexuales moldea la personalidad – conocidas también como etapas psicosociales -. (Morris & Maisto, 2005)" (Montaño, et al., 2009, p. 88). "Etapa oral: Nacimiento hasta los 18 meses. Etapa anal: de los 18 meses a los 3 años aproximadamente Etapa fálica: de los 3 a los 6 años Etapa de lactencia: de los 6 a los 12 o 13 años" (Montaño, et al., 2009, p. 88), Teoría Psicodinámica Se funda en "Los síntomas histéricos son satisfacciones de deseos, expresiones simbólicas de recuerdos y deseos reprimidos que tienen su fuente en fantasías sexuales infantiles." (Greenwood, J.D., 2000, p. 413), Sigmund Freud expresa la personalidad así "la conducta de una persona es el resultado de fuerzas psicológicas que operan dentro del individuo y que por lo general sedan fuera de la conciencia (Morris y Maisto, 2005)” (Montaño, Palacios, Gantiva, 2009, p. 87), Principales Exponentes Trabajo junto a Freud Alfred Adler