WARNING:
JavaScript is turned OFF. None of the links on this concept map will
work until it is reactivated.
If you need help turning JavaScript On, click here.
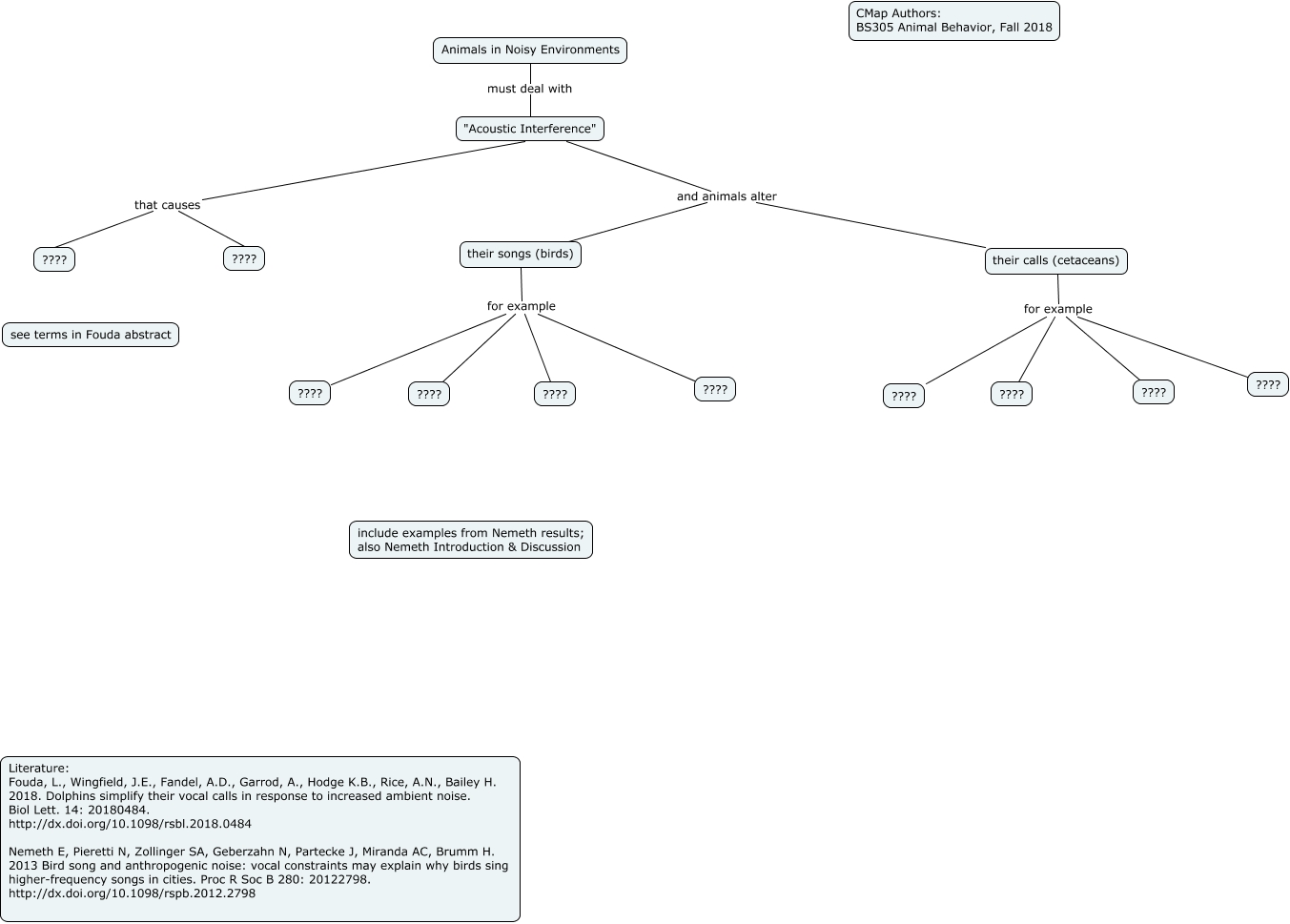
This Concept Map, created with IHMC CmapTools, has information related to: Songs and Calls in Noisy Environs 112618, their songs (birds) for example ????, "Acoustic Interference" that causes ????, "Acoustic Interference" and animals alter their songs (birds), their calls (cetaceans) for example ????, their calls (cetaceans) for example ????, "Acoustic Interference" and animals alter their calls (cetaceans), their songs (birds) for example ????, their calls (cetaceans) for example ????, Animals in Noisy Environments must deal with "Acoustic Interference", their songs (birds) for example ????, their calls (cetaceans) for example ????, their songs (birds) for example ????, "Acoustic Interference" that causes ????