WARNING:
JavaScript is turned OFF. None of the links on this concept map will
work until it is reactivated.
If you need help turning JavaScript On, click here.
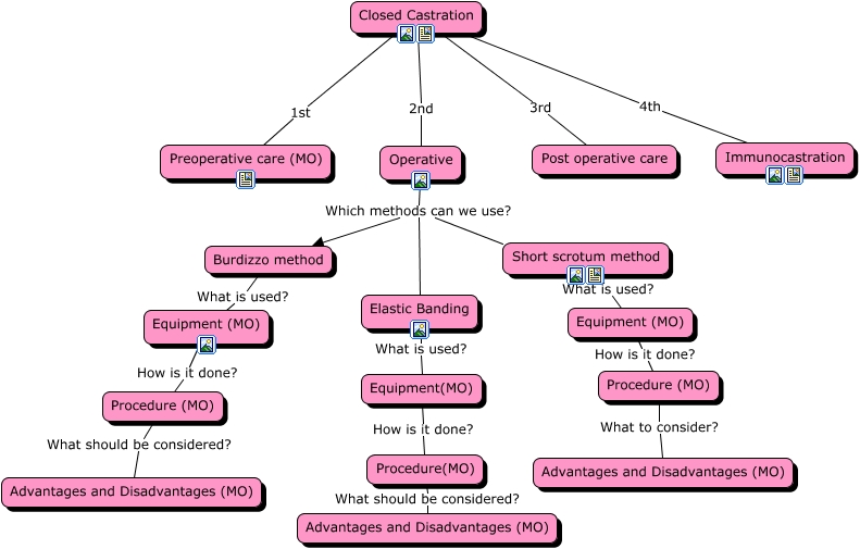
This Concept Map, created with IHMC CmapTools, has information related to: Untitled 3, Procedure (MO) What should be considered? Advantages and Disadvantages (MO), Closed Castration 4th Immunocastration, Closed Castration 2nd Operative, Closed Castration 1st Preoperative care (MO), Equipment (MO) How is it done? Procedure (MO), Operative Which methods can we use? Short scrotum method, Closed Castration 3rd Post operative care, Operative Which methods can we use? Elastic Banding, Operative Which methods can we use? Burdizzo method, Elastic Banding What is used? Equipment(MO), Procedure(MO) What should be considered? Advantages and Disadvantages (MO), Burdizzo method What is used? Equipment (MO), Short scrotum method What is used? Equipment (MO), Equipment (MO) How is it done? Procedure (MO), Equipment(MO) How is it done? Procedure(MO), Procedure (MO) What to consider? Advantages and Disadvantages (MO)