WARNING:
JavaScript is turned OFF. None of the links on this concept map will
work until it is reactivated.
If you need help turning JavaScript On, click here.
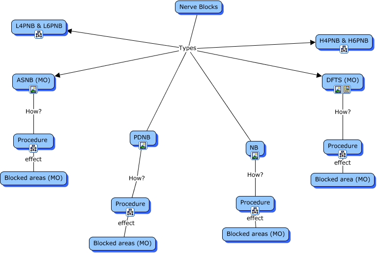
This Concept Map, created with IHMC CmapTools, has information related to: Nerve block (PDNB, ASNB, NB, DFTS, L4PNB, H4PNB, L6PNB, H6PNB), DFTS (MO) How? Procedure, Procedure effect Blocked areas (MO), Nerve Blocks Types NB, Procedure effect Blocked areas (MO), ASNB (MO) How? Procedure, Nerve Blocks Types PDNB, NB How? Procedure, PDNB How? Procedure, Nerve Blocks Types ASNB (MO), Nerve Blocks Types L4PNB & L6PNB, Procedure effect Blocked area (MO), Nerve Blocks Types DFTS (MO), Procedure effect Blocked areas (MO), Nerve Blocks Types H4PNB & H6PNB