WARNING:
JavaScript is turned OFF. None of the links on this concept map will
work until it is reactivated.
If you need help turning JavaScript On, click here.
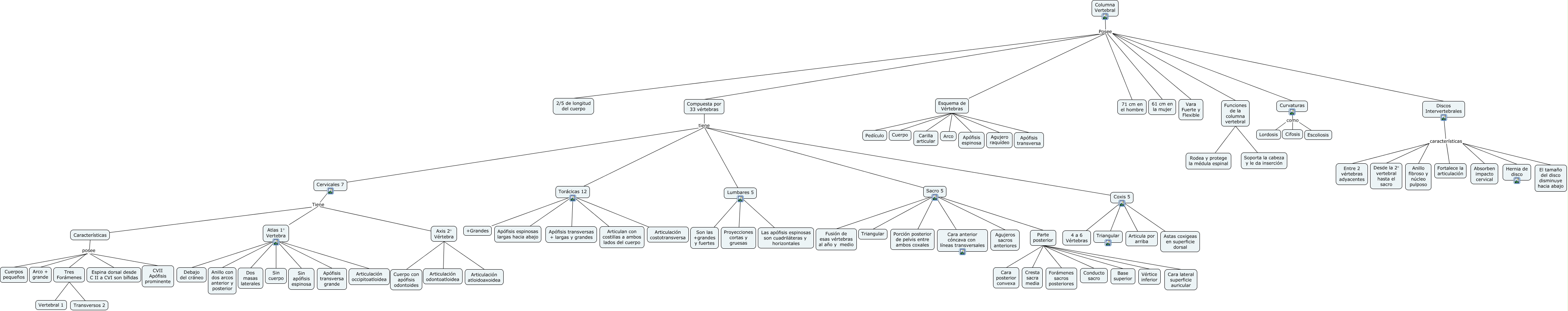
Este Cmap, tiene información relacionada con: Columna Vertebral, 4 a 6 Vértebras Coxis 5, 2/5 de longitud del cuerpo Posee Columna Vertebral, Articulación atloidoaxoidea Axis 2° Vértebra, Pedículo Esquema de Vértebras, Base superior Parte posterior, Sin cuerpo Atlas 1° Vertebra, Apófisis transversa grande Atlas 1° Vertebra, Agujeros sacros anteriores Sacro 5, Conducto sacro Parte posterior, Compuesta por 33 vértebras Posee Columna Vertebral, Vértice inferior Parte posterior, Triangular Sacro 5, Astas coxigeas en superficie dorsal Coxis 5, Escoliosis como Curvaturas, Son las +grandes y fuertes Lumbares 5, Cuerpos pequeños posee Características, Cuerpo Esquema de Vértebras, Apófisis espinosa Esquema de Vértebras, El tamaño del disco disminuye hacia abajo características Discos Intervertebrales, Anillo con dos arcos anterior y posterior Atlas 1° Vertebra