WARNING:
JavaScript is turned OFF. None of the links on this concept map will
work until it is reactivated.
If you need help turning JavaScript On, click here.
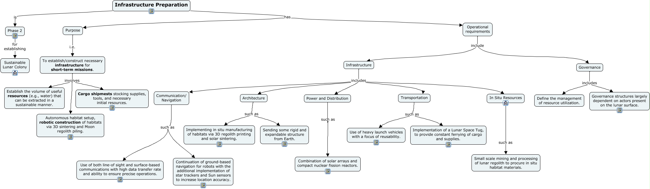
This Concept Map, created with IHMC CmapTools, has information related to: Roadmap - Phase 2 - Infrastructure Preparation, Architecture such as Sending some rigid and expandable structure from Earth., To establish/construct necessary infrastructure for short-term missions. involves Cargo shipmests stocking supplies, tools, and necessary initial resources., Power and Distribution such as Combination of solar arrays and compact nuclear fission reactors., Governance includes Define the management of resource utilization., Infrastructure includes Power and Distribution, Infrastructure includes In Situ Resources, To establish/construct necessary infrastructure for short-term missions. involves Autonomous habitat setup, robotic construction of habitats via 3D sintering and Moon regolith piling., Infrastructure includes Architecture, In Situ Resources such as Small scale mining and processing of lunar regolith to procure in situ habitat materials., Transportation such as Implementation of a Lunar Space Tug, to provide constant ferrying of cargo and supplies., Infrastructure Preparation is Phase 2, Infrastructure includes Transportation, Infrastructure includes Communication/ Navigation, Communication/ Navigation such as Continuation of ground-based navigation for robots with the additional implementation of star trackers and Sun sensors to increase location accuracy., Communication/ Navigation such as Use of both line-of sight and surface-based communications with high data transfer rate and ability to ensure precise operations., Infrastructure Preparation has Operational requirements, Phase 2 for establishing Sustainable Lunar Colony, To establish/construct necessary infrastructure for short-term missions. involves Establish the volume of useful resources (e.g., water) that can be extracted in a sustainable manner., Transportation such as Use of heavy launch vehicles with a focus of reusability., Operational requirements include Infrastructure