WARNING:
JavaScript is turned OFF. None of the links on this concept map will
work until it is reactivated.
If you need help turning JavaScript On, click here.
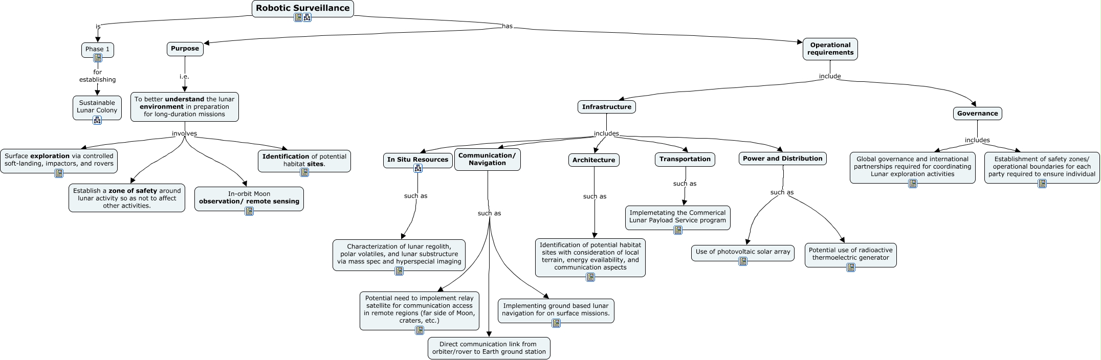
This Concept Map, created with IHMC CmapTools, has information related to: Roadmap - Phase 1 - Robotic Surveillance, To better understand the lunar environment in preparation for long-duration missions involves Surface exploration via controlled soft-landing, impactors, and rovers, Robotic Surveillance is Phase 1, Architecture such as Identification of potential habitat sites with consideration of local terrain, energy evailability, and communication aspects, Power and Distribution such as Use of photovoltaic solar array, Power and Distribution such as Potential use of radioactive thermoelectric generator, To better understand the lunar environment in preparation for long-duration missions involves Identification of potential habitat sites., Operational requirements include Infrastructure, Infrastructure includes Transportation, Governance includes Global governance and international partnerships required for coordinating Lunar exploration activities, Robotic Surveillance has Purpose, In Situ Resources such as Characterization of lunar regolith, polar volatiles, and lunar substructure via mass spec and hyperspecial imaging, Infrastructure includes Communication/ Navigation, Phase 1 for establishing Sustainable Lunar Colony, Robotic Surveillance has Operational requirements, Governance includes Establishment of safety zones/ operational boundaries for each party required to ensure individual, Infrastructure includes Architecture, To better understand the lunar environment in preparation for long-duration missions involves Establish a zone of safety around lunar activity so as not to affect other activities., To better understand the lunar environment in preparation for long-duration missions involves In-orbit Moon observation/ remote sensing, Infrastructure includes In Situ Resources, Operational requirements include Governance