WARNING:
JavaScript is turned OFF. None of the links on this concept map will
work until it is reactivated.
If you need help turning JavaScript On, click here.
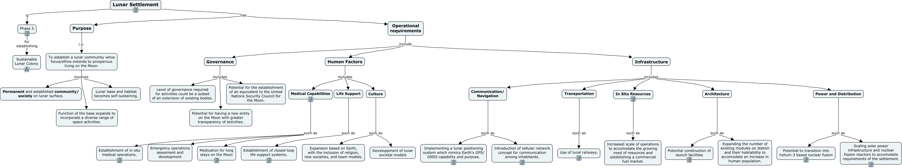
This Concept Map, created with IHMC CmapTools, has information related to: Roadmap - Phase 5 - Lunar Settlement, Human Factors includes Medical Capabilities, Infrastructure includes Power and Distribution, Culture such as Expansion based on Earth, with the inclusion of religion, new societies, and team models., Human Factors includes Culture, Operational requirements include Infrastructure, Communication/ Navigation such as Introduction of cellular network concept for communication among inhabitants., Infrastructure includes Architecture, Power and Distribution such as Scaling solar power infrastructure and nuclear fission reactors to accomodate requirements of the settlement., Lunar Settlement is Phase 5, Governance includes Level of governance required for activities could be a subset of an extension of existing bodies., Infrastructure includes Transportation, Human Factors includes Life Support, Medical Capabilities such as Establishment of in situ medical operations., Medical Capabilities such as Medication for long stays on the Moon, Infrastructure includes Communication/ Navigation, Lunar Settlement has Operational requirements, Communication/ Navigation such as Implementing a lunar positioning system which mimics Earth's GPS/ GNSS capability and purpose., Operational requirements include Governance, In Situ Resources such as Increased scale of operations to accomodate the growing need of resources and establishing a commercial fuel market., To establish a lunar community whoe focus/ethos extends to prosperous living on the Moon. involves Permanent and established community/ society on lunar surface.