WARNING:
JavaScript is turned OFF. None of the links on this concept map will
work until it is reactivated.
If you need help turning JavaScript On, click here.
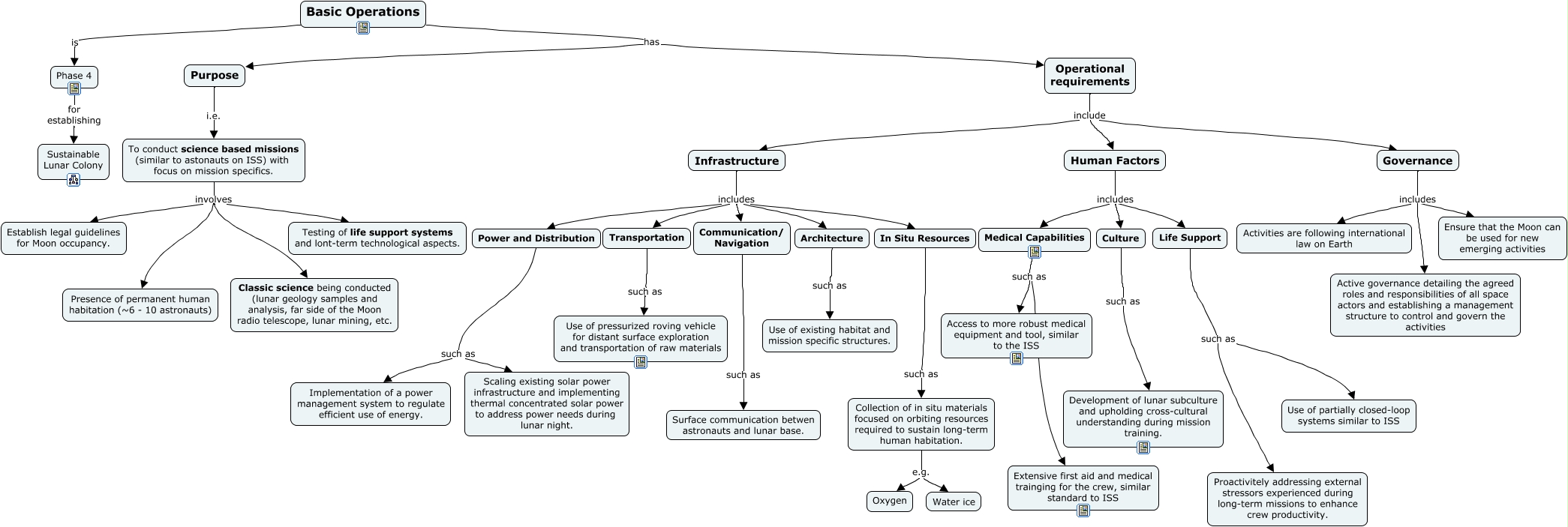
This Concept Map, created with IHMC CmapTools, has information related to: Roadmap - Phase 4 - Basic Operations, Infrastructure includes Power and Distribution, Human Factors includes Medical Capabilities, Culture such as Development of lunar subculture and upholding cross-cultural understanding during mission training., Human Factors includes Culture, Operational requirements include Infrastructure, Communication/ Navigation such as Surface communication betwen astronauts and lunar base., Power and Distribution such as Scaling existing solar power infrastructure and implementing thermal concentrated solar power to address power needs during lunar night., Infrastructure includes Architecture, Basic Operations is Phase 4, Governance includes Activities are following international law on Earth, Infrastructure includes Transportation, Human Factors includes Life Support, Medical Capabilities such as Access to more robust medical equipment and tool, similar to the ISS, Infrastructure includes Communication/ Navigation, Basic Operations has Operational requirements, To conduct science based missions (similar to astonauts on ISS) with focus on mission specifics. involves Establish legal guidelines for Moon occupancy., In Situ Resources such as Collection of in situ materials focused on orbiting resources required to sustain long-term human habitation., Operational requirements include Governance, Architecture such as Use of existing habitat and mission specific structures., To conduct science based missions (similar to astonauts on ISS) with focus on mission specifics. involves Presence of permanent human habitation (~6 - 10 astronauts)