WARNING:
JavaScript is turned OFF. None of the links on this concept map will
work until it is reactivated.
If you need help turning JavaScript On, click here.
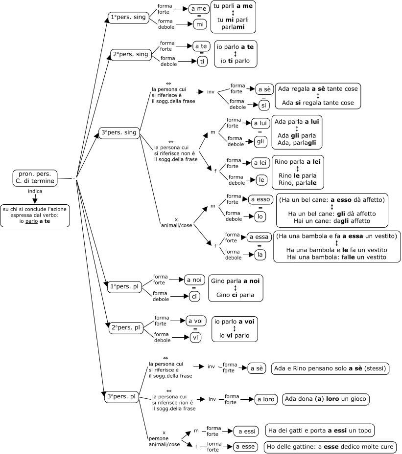
This Concept Map, created with IHMC CmapTools, has information related to: personale_termine, 2°pers. pl forma debole vi, 2°pers. sing forma forte a te, m forma debole lo, 2°pers. sing forma debole ti, f forma forte a essa, f forma forte a lei, inv forma forte a sè, 2°pers. pl forma forte a voi, 3°pers. sing ⇔ la persona cui si riferisce non è il sogg.della frase f, m forma debole gli, 3°pers. pl ⇔ la persona cui si riferisce non è il sogg.della frase inv, 3°pers. sing x animali/cose m, 3°pers. pl x persone animali/cose m, m forma forte a essi, m forma forte a esso, m forma forte a lui, 1°pers. sing forma forte a me, pron. pers. C. di termine . 3°pers. sing, f forma debole le, 1°pers. pl forma debole ci