WARNING:
JavaScript is turned OFF. None of the links on this concept map will
work until it is reactivated.
If you need help turning JavaScript On, click here.
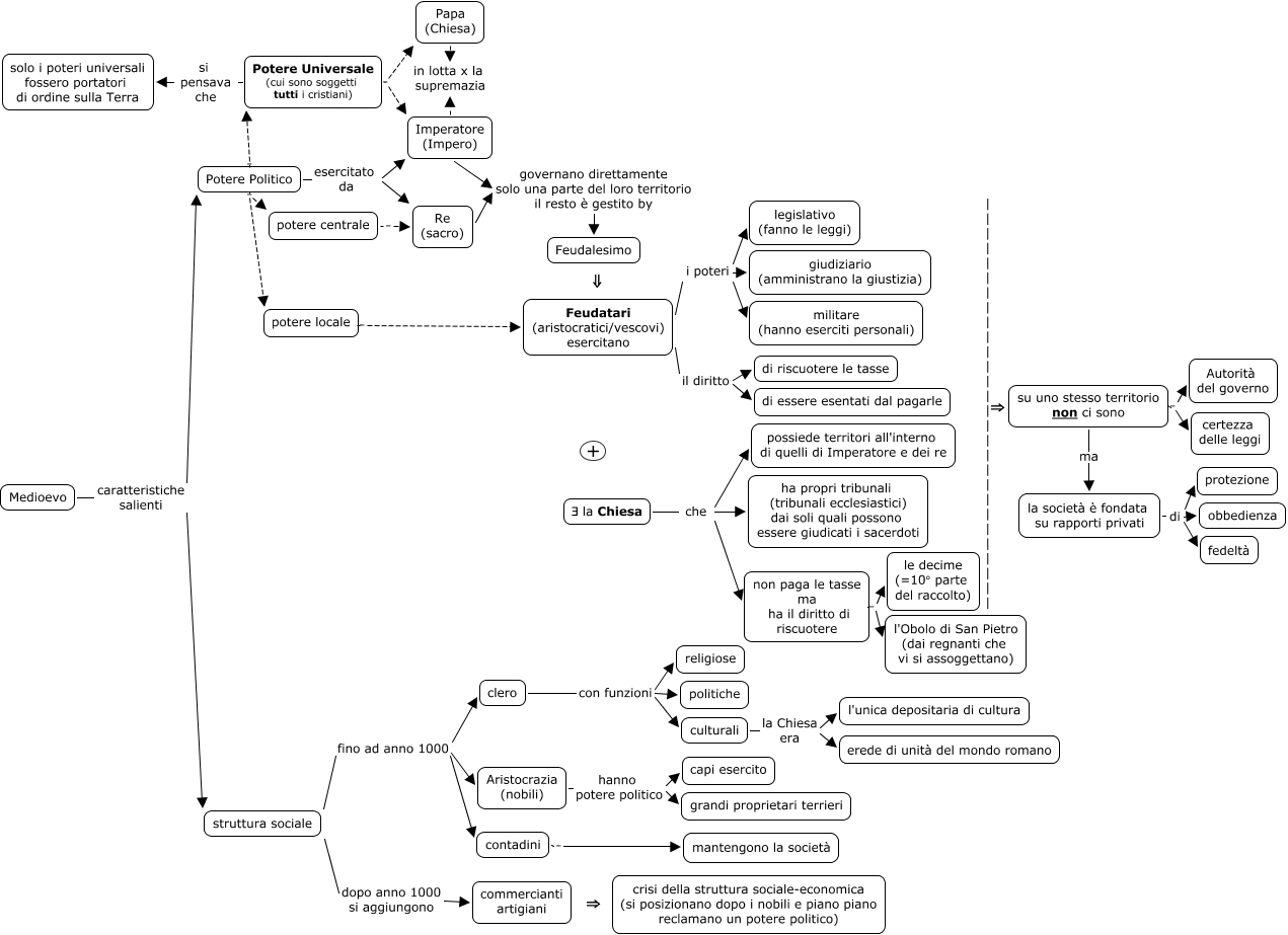
Questa Cmap, creata con IHMC CmapTools, contiene informazioni relative a: 01_caratteri feudalesimo, Feudatari (aristocratici/vescovi) esercitano il diritto di essere esentati dal pagarle, struttura sociale fino ad anno 1000 clero, potere locale . Feudatari (aristocratici/vescovi) esercitano, commercianti artigiani ⇒ crisi della struttura sociale-economica (si posizionano dopo i nobili e piano piano reclamano un potere politico), culturali la Chiesa era l'unica depositaria di cultura, struttura sociale fino ad anno 1000 contadini, Medioevo caratteristiche salienti struttura sociale, su uno stesso territorio non ci sono . certezza delle leggi, <math xmlns="http://www.w3.org/1998/Math/MathML"> <mtext> |
|
|
|
|
|
|
|
|
|
|
|
|
|
|
|
|
|
|
|
|
|
|
|
|
|
|
| </mtext> </math> ⇒ la società è fondata su rapporti privati, Potere Politico . potere locale, Potere Universale (cui sono soggetti tutti i cristiani) si pensava che solo i poteri universali fossero portatori di ordine sulla Terra, Feudatari (aristocratici/vescovi) esercitano + ∃ la Chiesa, ∃ la Chiesa che ha propri tribunali (tribunali ecclesiastici) dai soli quali possono essere giudicati i sacerdoti, la società è fondata su rapporti privati di protezione, Potere Politico esercitato da Imperatore (Impero), ∃ la Chiesa che non paga le tasse ma ha il diritto di riscuotere, culturali la Chiesa era erede di unità del mondo romano, la società è fondata su rapporti privati di obbedienza, Aristocrazia (nobili) hanno potere politico grandi proprietari terrieri, la società è fondata su rapporti privati di fedeltà