WARNING:
JavaScript is turned OFF. None of the links on this concept map will
work until it is reactivated.
If you need help turning JavaScript On, click here.
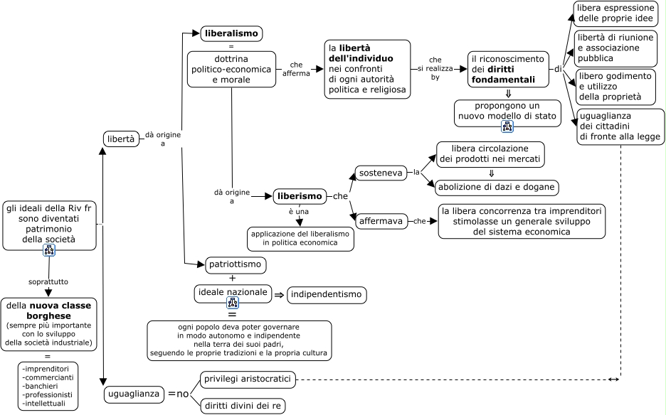
This Concept Map, created with IHMC CmapTools, has information related to: 00_situazione_postnap, il riconoscimento dei diritti fondamentali ⇓ propongono un nuovo modello di stato, ideale nazionale ⇒ indipendentismo, liberismo che affermava, liberismo che sosteneva, liberismo è una applicazione del liberalismo in politica economica, il riconoscimento dei diritti fondamentali di libertà di riunione e associazione pubblica, il riconoscimento dei diritti fondamentali di libera espressione delle proprie idee, della nuova classe borghese (sempre più importante con lo sviluppo della società industriale) = -imprenditori -commercianti -banchieri -professionisti -intellettuali, gli ideali della Riv fr sono diventati patrimonio della società soprattutto della nuova classe borghese (sempre più importante con lo sviluppo della società industriale), libertà dà origine a patriottismo, affermava che la libera concorrenza tra imprenditori stimolasse un generale sviluppo del sistema economica, gli ideali della Riv fr sono diventati patrimonio della società - uguaglianza, gli ideali della Riv fr sono diventati patrimonio della società - libertà, uguaglianza dei cittadini di fronte alla legge ↔ privilegi aristocratici, uguaglianza =no diritti divini dei re, uguaglianza =no privilegi aristocratici, patriottismo + ideale nazionale, libera circolazione dei prodotti nei mercati ⇓ abolizione di dazi e dogane, sosteneva la abolizione di dazi e dogane, sosteneva la libera circolazione dei prodotti nei mercati