WARNING:
JavaScript is turned OFF. None of the links on this concept map will
work until it is reactivated.
If you need help turning JavaScript On, click here.
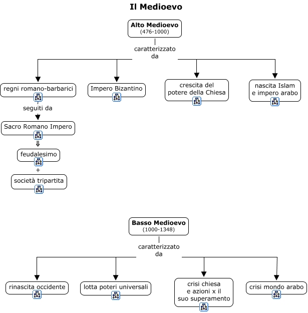
Questa Cmap, creata con IHMC CmapTools, contiene informazioni relative a: 00_medioevo, Sacro Romano Impero ⇓ feudalesimo, Basso Medioevo (1000-1348) caratterizzato da crisi chiesa e azioni x il suo superamento, Basso Medioevo (1000-1348) caratterizzato da rinascita occidente, regni romano-barbarici seguiti da Sacro Romano Impero, Alto Medioevo (476-1000) caratterizzato da Impero Bizantino, Basso Medioevo (1000-1348) caratterizzato da crisi mondo arabo, Alto Medioevo (476-1000) caratterizzato da regni romano-barbarici, feudalesimo + società tripartita, Alto Medioevo (476-1000) caratterizzato da nascita Islam e impero arabo, Alto Medioevo (476-1000) caratterizzato da crescita del potere della Chiesa, Basso Medioevo (1000-1348) caratterizzato da lotta poteri universali