WARNING:
JavaScript is turned OFF. None of the links on this concept map will
work until it is reactivated.
If you need help turning JavaScript On, click here.
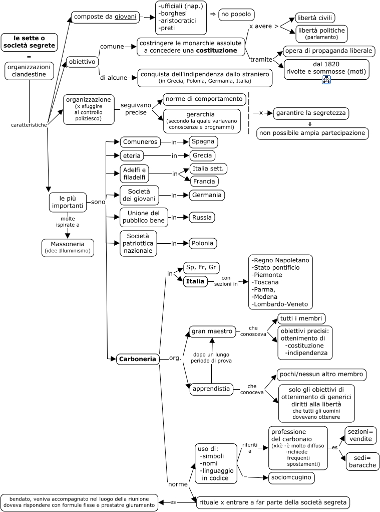
This Concept Map, created with IHMC CmapTools, has information related to: 05_sette_segrete, costringere le monarchie assolute a concedere una costituzione tramite dal 1820 rivolte e sommosse (moti), organizzazioni clandestine caratteristiche obiettivo, le più importanti sono Comuneros, le più importanti sono Adelfi e filadelfi, | | | | | | x garantire la segretezza, le più importanti sono Unione del pubblico bene, le più importanti sono Società patriottica nazionale, Società dei giovani in Germania, Unione del pubblico bene in Russia, Carboneria org. gran maestro, apprendistia dopo un lungo periodo di prova gran maestro, Adelfi e filadelfi in Francia, le più importanti sono Società dei giovani, costringere le monarchie assolute a concedere una costituzione tramite opera di propaganda liberale, organizzazioni clandestine caratteristiche composte da giovani, uso di: -simboli -nomi -linguaggio in codice riferiti a professione del carbonaio (xkè -è molto diffuso -richiede frequenti spostamenti), Carboneria in Italia, professione del carbonaio (xkè -è molto diffuso -richiede frequenti spostamenti) es sedi= baracche, le sette o società segrete = organizzazioni clandestine, costringere le monarchie assolute a concedere una costituzione x avere > libertà politiche (parlamento)