WARNING:
JavaScript is turned OFF. None of the links on this concept map will
work until it is reactivated.
If you need help turning JavaScript On, click here.
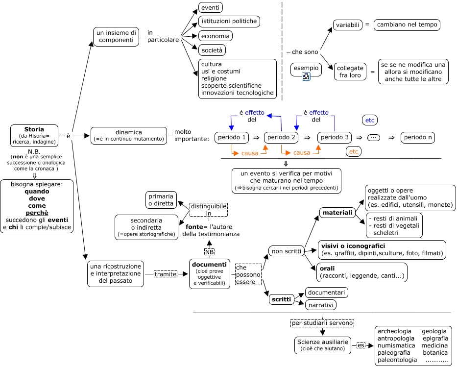
Questa Cmap, creata con IHMC CmapTools, contiene informazioni relative a: storia, _____________________________________________________________________ per studiarli servono Scienze ausiliarie (cioè che aiutano), periodo 1 causa periodo 2, dinamica (=è in continuo mutamento) molto importante: periodo 1, non scritti ???? materiali, | | | | | | | | | | | | | | che sono collegate fra loro, un insieme di componenti in particolare economia, non scritti ???? visivi o iconografici (es. graffiti, dipinti,sculture, foto, filmati), fonte= l'autore della testimonianza distinguibile in primaria o diretta, | | | | | | | | | | | | | | che sono variabili, una ricostruzione e interpretazione del passato tramite documenti (cioè prove oggettive e verificabili), periodo 3 ⇒ ..., un insieme di componenti in particolare eventi, periodo 2 ⇒ periodo 3, (non è una semplice successione cronologica come la cronaca ) ⇓ bisogna spiegare: quando dove come perchè succedono gli eventi e chi li compie/subisce, ... ⇒ periodo n, un insieme di componenti in particolare società, documenti (cioè prove oggettive e verificabili) che possono essere non scritti, ___________________________________________________________ ⇓ un evento si verifica per motivi che maturano nel tempo (⇒bisogna cercarli nei periodi precedenti), non scritti ???? orali (racconti, leggende, canti...), fonte= l'autore della testimonianza distinguibile in secondaria o indiretta (=opere storiografiche)