WARNING:
JavaScript is turned OFF. None of the links on this concept map will
work until it is reactivated.
If you need help turning JavaScript On, click here.
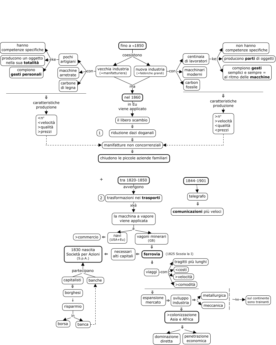
This Concept Map, created with IHMC CmapTools, has information related to: 02_ind_post_50, nuova industria (=fabbriche grandi) ma nel 1860, vecchia industria (=manifatturiera) ma nel 1860, >colonizzazione Asia e Africa ⇓ dominazione diretta, | | | | | ke sul continente sono trainanti, viaggi ⇓ espansione mercato, viaggi con <costi, risparmio in banca, risparmio in borsa, ferrovia ⇓ viaggi, il libero scambio ⇓ riduzione dazi doganali, pochi artigiani ke compiono gesti personali, pochi artigiani ke hanno competenze specifiche, centinaia di lavoratori ke non hanno competenze specifiche, vecchia industria (=manifatturiera) con carbone di legna, vecchia industria (=manifatturiera) con macchine arretrate, nuova industria (=fabbriche grandi) con macchinari moderni, nuova industria (=fabbriche grandi) con centinaia di lavoratori, fino a ≈1850 coesistono vecchia industria (=manifatturiera), 1844-1901 . telegrafo, banca . banche