WARNING:
JavaScript is turned OFF. None of the links on this concept map will
work until it is reactivated.
If you need help turning JavaScript On, click here.
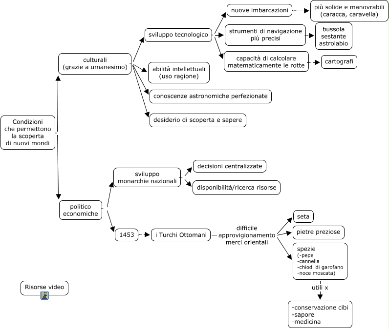
Questa Cmap, creata con IHMC CmapTools, contiene informazioni relative a: 00_condizioni scoperte geografiche, Condizioni che permettono la scoperta di nuovi mondi . politico economiche, sviluppo tecnologico . nuove imbarcazioni, i Turchi Ottomani difficile approvigionamento merci orientali spezie (-pepe -cannella -chiodi di garofano -noce moscata), politico economiche . sviluppo monarchie nazionali, nuove imbarcazioni . più solide e manovrabili (caracca, caravella), i Turchi Ottomani difficile approvigionamento merci orientali seta, strumenti di navigazione più precisi . bussola sestante astrolabio, culturali (grazie a umanesimo) . abilità intellettuali (uso ragione), Condizioni che permettono la scoperta di nuovi mondi . culturali (grazie a umanesimo), sviluppo tecnologico . capacità di calcolare matematicamente le rotte, spezie (-pepe -cannella -chiodi di garofano -noce moscata) utili x -conservazione cibi -sapore -medicina, sviluppo tecnologico . strumenti di navigazione più precisi, sviluppo monarchie nazionali . decisioni centralizzate, capacità di calcolare matematicamente le rotte . cartografi, politico economiche . 1453, i Turchi Ottomani difficile approvigionamento merci orientali pietre preziose, 1453 . i Turchi Ottomani, sviluppo monarchie nazionali . disponibilità/ricerca risorse, culturali (grazie a umanesimo) . desiderio di scoperta e sapere, culturali (grazie a umanesimo) . conoscenze astronomiche perfezionate