WARNING:
JavaScript is turned OFF. None of the links on this concept map will
work until it is reactivated.
If you need help turning JavaScript On, click here.
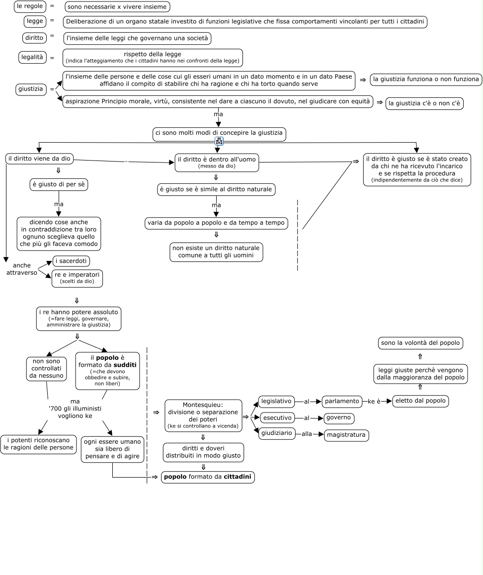
This Concept Map, created with IHMC CmapTools, has information related to: 1_concetti_generali, legge = Deliberazione di un organo statale investito di funzioni legislative che fissa comportamenti vincolanti per tutti i cittadini, diritti e doveri distribuiti in modo giusto ⇓ popolo formato da cittadini, parlamento ke è eletto dal popolo, leggi giuste perchè vengono dalla maggioranza del popolo ⇑ sono la volontà del popolo, il diritto è dentro all'uomo (messo da dio) ⇓ è giusto se è simile al diritto naturale, esecutivo al governo, ci sono molti modi di concepire la giustizia = il diritto è giusto se è stato creato da chi ne ha ricevuto l'incarico e se rispetta la procedura (indipendentemente da ciò che dice), Montesquieu: divisione o separazione dei poteri (ke si controllano a vicenda) ⇒ giudiziario, Montesquieu: divisione o separazione dei poteri (ke si controllano a vicenda) ⇓ diritti e doveri distribuiti in modo giusto, eletto dal popolo ⇑ leggi giuste perchè vengono dalla maggioranza del popolo, è giusto se è simile al diritto naturale ma varia da popolo a popolo e da tempo a tempo, le regole = sono necessarie x vivere insieme, varia da popolo a popolo e da tempo a tempo ⇓ non esiste un diritto naturale comune a tutti gli uomini, il diritto è dentro all'uomo (messo da dio) ⇒ il diritto è giusto se è stato creato da chi ne ha ricevuto l'incarico e se rispetta la procedura (indipendentemente da ciò che dice), il diritto viene da dio . il diritto è dentro all'uomo (messo da dio), il diritto viene da dio anche attraverso re e imperatori (scelti da dio), l'insieme delle persone e delle cose cui gli esseri umani in un dato momento e in un dato Paese affidano il compito di stabilire chi ha ragione e chi ha torto quando serve ⇒ la giustizia funziona o non funziona, i re hanno potere assoluto (=fare leggi, governare, amministrare la giustizia) ⇓ non sono controllati da nessuno, ci sono molti modi di concepire la giustizia = il diritto è dentro all'uomo (messo da dio), ci sono molti modi di concepire la giustizia = il diritto viene da dio