WARNING:
JavaScript is turned OFF. None of the links on this concept map will
work until it is reactivated.
If you need help turning JavaScript On, click here.
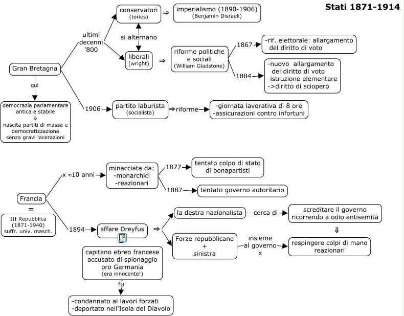
This Concept Map, created with IHMC CmapTools, has information related to: 05a_gb_fr, capitano ebreo francese accusato di spionaggio pro Germania (era innocente!) fu -condannato ai lavori forzati -deportato nell'Isola del Diavolo, screditare il governo ricorrendo a odio antisemita ⇓ respingere colpi di mano reazionari, riforme politiche e sociali (William Gladstone) 1884 -nuovo allargamento del diritto di voto -istruzione elementare ->diritto di sciopero, affare Dreyfus ⇒ la destra nazionalista, liberali (wright) ⇒ riforme politiche e sociali (William Gladstone), Gran Bretagna ultimi decenni '800 liberali (wright), Francia = III Repubblica (1871-1940) suffr. univ. masch., la destra nazionalista cerca di screditare il governo ricorrendo a odio antisemita, partito laburista (socialista) ⇒riforme -giornata lavorativa di 8 ore -assicurazioni contro infortuni, Gran Bretagna 1906 partito laburista (socialista), affare Dreyfus ⇒ Forze repubblicane + sinistra, Forze repubblicane + sinistra insieme al governo x respingere colpi di mano reazionari, minacciata da: -monarchici -reazionari 1877 tentato colpo di stato di bonapartisti, riforme politiche e sociali (William Gladstone) 1867 -rif. elettorale: allargamento del diritto di voto, Gran Bretagna ultimi decenni '800 conservatori (tories), conservatori (tories) ⇒ imperialismo (1890-1906) (Benjamin Disraeli), Gran Bretagna qui democrazia parlamentare antica e stabile ⇓ nascita partiti di massa e democratizzazione senza gravi lacerazioni, minacciata da: -monarchici -reazionari 1887 tentato governo autoritario, Francia x ≈10 anni minacciata da: -monarchici -reazionari, Francia 1894 affare Dreyfus