WARNING:
JavaScript is turned OFF. None of the links on this concept map will
work until it is reactivated.
If you need help turning JavaScript On, click here.
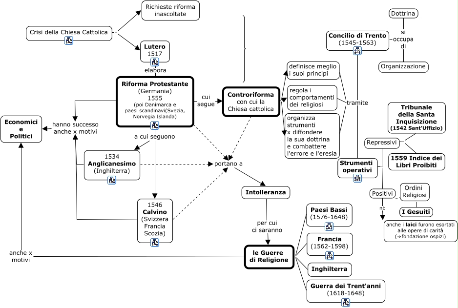
This Concept Map, created with IHMC CmapTools, has information related to: 04_Riforma e Controriforma, Controriforma con cui la Chiesa cattolica . organizza strumenti x diffondere la sua dottrina e combattere l'errore e l'eresia, Positivi nb anche i laici furono esortati alle opere di carità (⇒fondazione ospizi), Strumenti operativi - Positivi, Riforma Protestante (Germania) 1555 (poi Danimarca e paesi scandinavi(Svezia, Norvegia Islanda) a cui seguono 1534 Anglicanesimo (Inghilterra), Repressivi - Tribunale della Santa Inquisizione (1542 Sant'Uffizio), definisce meglio i suoi principi tramite organizza strumenti x diffondere la sua dottrina e combattere l'errore e l'eresia, Controriforma con cui la Chiesa cattolica . definisce meglio i suoi principi, Strumenti operativi - Repressivi, definisce meglio i suoi principi tramite Concilio di Trento (1545-1563), Crisi della Chiesa Cattolica . Lutero 1517, definisce meglio i suoi principi tramite regola i comportamenti dei religiosi, le Guerre di Religione - Inghilterra, 1534 Anglicanesimo (Inghilterra) portano a Intolleranza, Repressivi - 1559 Indice dei Libri Proibiti, Concilio di Trento (1545-1563) si occupa di Organizzazione, le Guerre di Religione - Guerra dei Trent'anni (1618-1648), le Guerre di Religione - Paesi Bassi (1576-1648), Riforma Protestante (Germania) 1555 (poi Danimarca e paesi scandinavi(Svezia, Norvegia Islanda) hanno successo anche x motivi Economici e Politici, Positivi . Ordini Religiosi, le Guerre di Religione anche x motivi Economici e Politici