WARNING:
JavaScript is turned OFF. None of the links on this concept map will
work until it is reactivated.
If you need help turning JavaScript On, click here.
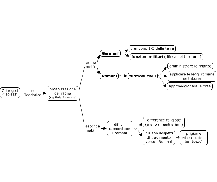
Questa Cmap, creata con IHMC CmapTools, contiene informazioni relative a: 03_Ostrogoti, Germani - funzioni militari (difesa del territorio), Ostrogoti (489-553) re Teodorico organizzazione del regno (capitale Ravenna), organizzazione del regno (capitale Ravenna) prima metà Romani, funzioni civili . amministrare le finanze, funzioni civili . approvvigionare le città, organizzazione del regno (capitale Ravenna) prima metà Germani, difficili rapporti con i romani x differenze religiose (erano rimasti ariani), difficili rapporti con i romani x iniziano sospetti di tradimento verso i Romani, Romani - funzioni civili, organizzazione del regno (capitale Ravenna) seconda metà difficili rapporti con i romani, iniziano sospetti di tradimento verso i Romani ⇒ prigionie ed esecuzioni (es. Boezio), funzioni civili . applicare le leggi romane nei tribunali, Germani - prendono 1/3 delle terre