WARNING:
JavaScript is turned OFF. None of the links on this concept map will
work until it is reactivated.
If you need help turning JavaScript On, click here.
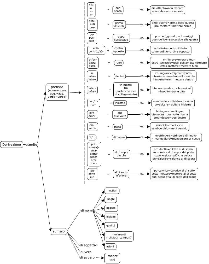
This Concept Map, created with IHMC CmapTools, has information related to: derivazione, suffisso di nomi oggetti, inter- infra- = in mezzo tra (anche con idea di collegamento), re/i- = di nuovo, Derivazione tramite suffisso, ipo- sotto- sub- = al di sotto inferiore, metà es. emi-ciclo=metà ciclo semi-cerchio=metà cerchio, anti- contr(o/a)- = contro opposto, fuori es. e-migrare=migrare fuori extra-terrestre=fuori dall'ambito terrestre estro-mettere=mettere fuori, suffisso di nomi luoghi, con/m- co- = insieme, suffisso di nomi movimenti (religiosi, culturali), suffisso di nomi azioni, bi/s- ambi- = due due volte, prima davanti es. ante-guerra=prima della guerra pre-mettere=mettere prima, in mezzo tra (anche con idea di collegamento) es. inter-nazionale=tra le nazioni infra-dito=tra le dita, Derivazione tramite prefisso (nome→nome agg.→agg. verbo→verbo), suffisso di nomi mestieri, suffisso di aggettivi ????, ante- anti pre- = prima davanti, in- intra- intro- = dentro