WARNING:
JavaScript is turned OFF. None of the links on this concept map will
work until it is reactivated.
If you need help turning JavaScript On, click here.
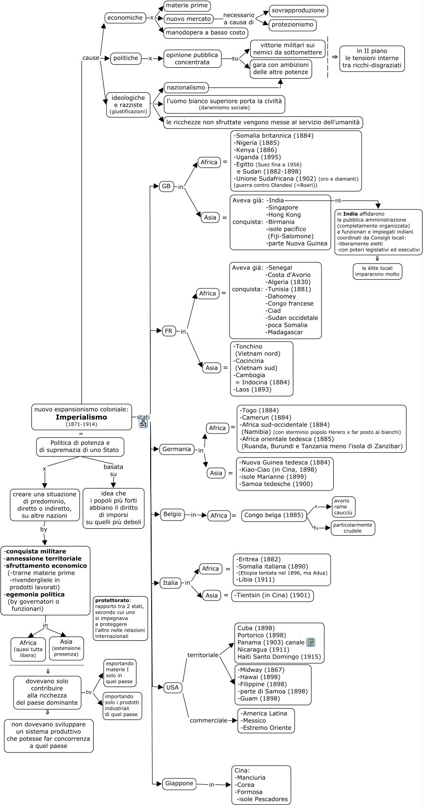
This Concept Map, created with IHMC CmapTools, has information related to: 03_espansione coloniale, nuovo espansionismo coloniale: Imperialismo (1871-1914) stati Belgio, Politica di potenza e di supremazia di uno Stato basata su idea che i popoli più forti abbiano il diritto di imporsi su quelli più deboli, Africa = Congo belga (1885), economiche x materie prime, Congo belga (1885) x avorio rame caucciù, | | | | | | ⇒ in II piano le tensioni interne tra ricchi-disgraziati, FR in Africa, Italia in Asia, nuovo mercato necessario a causa di protezionismo, nazionalismo . gara con ambizioni delle altre potenze, nuovo espansionismo coloniale: Imperialismo (1871-1914) stati Germania, Asia = -Tientsin (in Cina) (1901), GB in Africa, Giappone in Cina: -Manciuria -Corea -Formosa -isole Pescadores, Belgio in Africa, ideologiche e razziste (giustificazioni) . le ricchezze non sfruttate vengono messe al servizio dell'umanità, ???? nb in India affidarono la pubblica amministrazione (completamente organizzata) a funzionari e impiegati indiani coordinati da Consigli locali: -liberamente eletti -con poteri legislativi ed esecutivi, nuovo espansionismo coloniale: Imperialismo (1871-1914) stati USA, nuovo espansionismo coloniale: Imperialismo (1871-1914) cause economiche, dovevano solo contribuire alla ricchezza del paese dominante ⇓ non dovevano sviluppare un sistema produttivo che potesse far concorrenza a quel paese