WARNING:
JavaScript is turned OFF. None of the links on this concept map will
work until it is reactivated.
If you need help turning JavaScript On, click here.
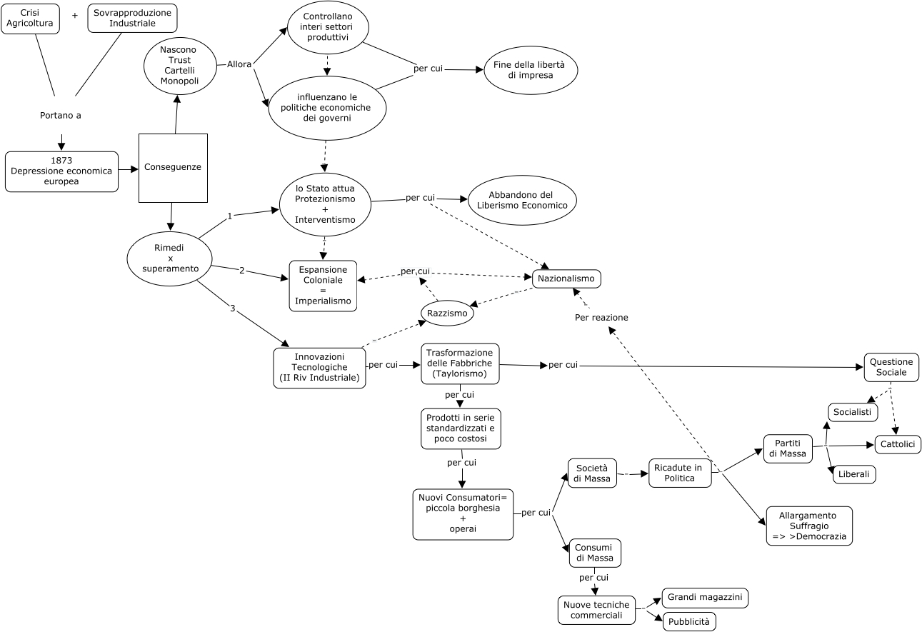
This Concept Map, created with IHMC CmapTools, has information related to: 02a_periodo II riv ind, Innovazioni Tecnologiche (II Riv Industriale) . Razzismo, Sovrapproduzione Industriale Portano a 1873 Depressione economica europea, lo Stato attua Protezionismo + Interventismo per cui Abbandono del Liberismo Economico, Consumi di Massa per cui Nuove tecniche commerciali, Crisi Agricoltura Portano a 1873 Depressione economica europea, Società di Massa . Ricadute in Politica, Rimedi x superamento 1 lo Stato attua Protezionismo + Interventismo, 1873 Depressione economica europea Conseguenze Rimedi x superamento, Ricadute in Politica - Allargamento Suffragio => >Democrazia, Nascono Trust Cartelli Monopoli Allora Controllano interi settori produttivi, Crisi Agricoltura + Sovrapproduzione Industriale, Trasformazione delle Fabbriche (Taylorismo) per cui Prodotti in serie standardizzati e poco costosi, Partiti di Massa . Cattolici, Nuovi Consumatori= piccola borghesia + operai per cui Società di Massa, Nascono Trust Cartelli Monopoli Allora influenzano le politiche economiche dei governi, Ricadute in Politica - Partiti di Massa, Questione Sociale . Socialisti, Controllano interi settori produttivi per cui Fine della libertà di impresa, Ricadute in Politica - Per reazione, Razzismo per cui