WARNING:
JavaScript is turned OFF. None of the links on this concept map will
work until it is reactivated.
If you need help turning JavaScript On, click here.
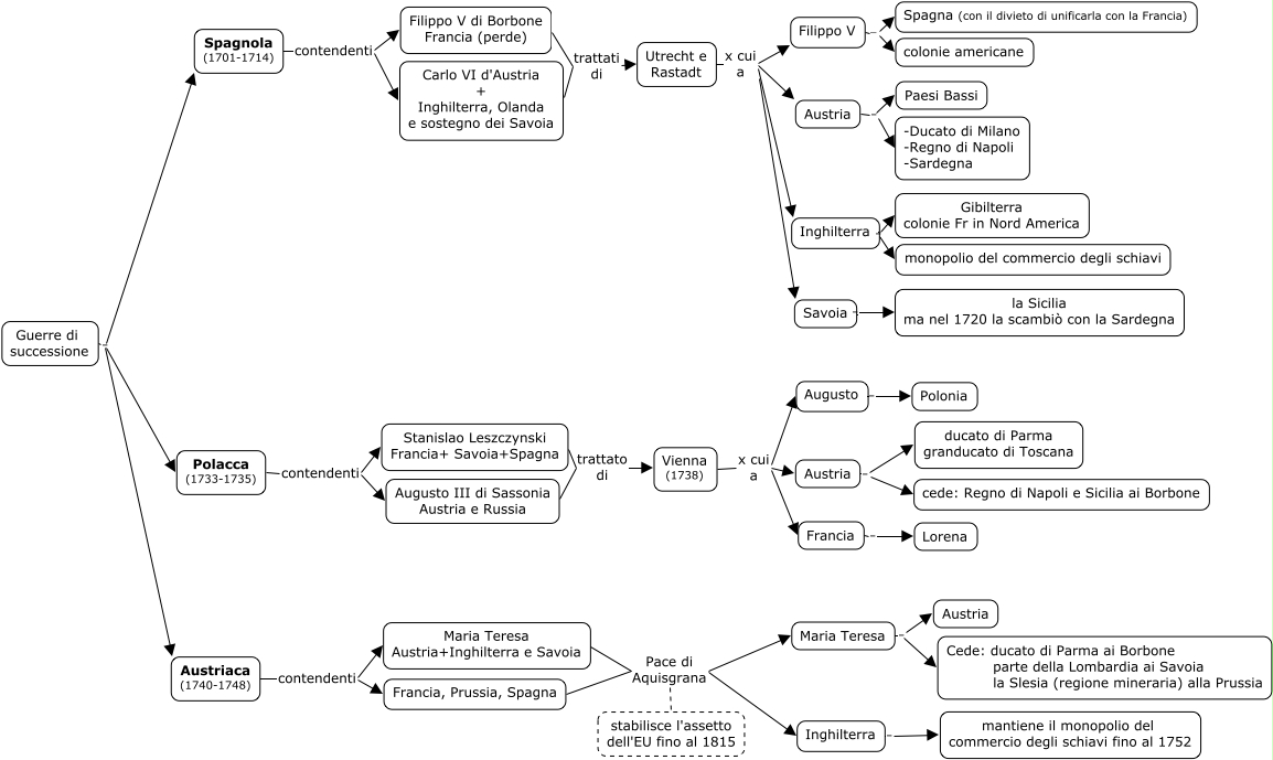
This Concept Map, created with IHMC CmapTools, has information related to: guerre di successione, Filippo V di Borbone Francia (perde) trattati di Utrecht e Rastadt, Filippo V - Spagna (con il divieto di unificarla con la Francia), Savoia . la Sicilia ma nel 1720 la scambiò con la Sardegna, Vienna (1738) x cui a Augusto, Austria . ducato di Parma granducato di Toscana, Guerre di successione . Spagnola (1701-1714), Austriaca (1740-1748) contendenti Francia, Prussia, Spagna, Inghilterra . mantiene il monopolio del commercio degli schiavi fino al 1752, Maria Teresa Austria+Inghilterra e Savoia Pace di Aquisgrana stabilisce l'assetto dell'EU fino al 1815, Francia, Prussia, Spagna Pace di Aquisgrana Inghilterra, Polacca (1733-1735) contendenti Augusto III di Sassonia Austria e Russia, Augusto III di Sassonia Austria e Russia trattato di Vienna (1738), Polacca (1733-1735) contendenti Stanislao Leszczynski Francia+ Savoia+Spagna, Utrecht e Rastadt x cui a Inghilterra, Augusto . Polonia, Austria . -Ducato di Milano -Regno di Napoli -Sardegna, Vienna (1738) x cui a Francia, Inghilterra . Gibilterra colonie Fr in Nord America, Vienna (1738) x cui a Austria, Maria Teresa . Austria