WARNING:
JavaScript is turned OFF. None of the links on this concept map will
work until it is reactivated.
If you need help turning JavaScript On, click here.
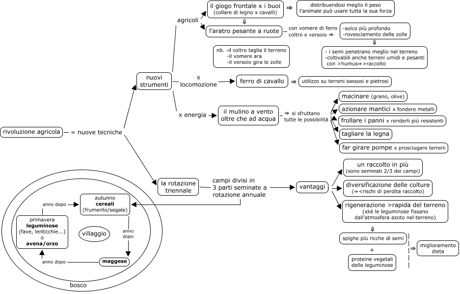
Questa Cmap, creata con IHMC CmapTools, contiene informazioni relative a: 02_rivoluzione_agricola, ferro di cavallo ⇒ utilizzo su terreni sassosi e pietrosi, il giogo frontale x i buoi (collare di legno x cavalli) ⇒ distribuendosi meglio il peso l'animale può usare tutta la sua forza, autunno cereali (frumento/segale) anno dopo maggese, vantaggi . rigenerazione >rapida del terreno (xkè le leguminose fissano dall'atmosfera azoto nel terreno), il mulino a vento oltre che ad acqua ⇒ si sfruttano tutte le possibilità frollare i panni x renderli più resistenti, rivoluzione agricola = nuove tecniche nuovi strumenti, vantaggi . un raccolto in più (sono seminati 2/3 dei campi), | | | | | ⇒ miglioramento dieta, il mulino a vento oltre che ad acqua ⇒ si sfruttano tutte le possibilità macinare (grano, olive), nuovi strumenti agricoli l'aratro pesante a ruote, vantaggi . diversificazione delle colture (⇒<rischi di perdita raccolto), nuovi strumenti agricoli il giogo frontale x i buoi (collare di legno x cavalli), primavera leguminose (fave, lenticchie...) o avena/orzo anno dopo autunno cereali (frumento/segale), la rotazione triennale campi divisi in 3 parti seminate a rotazione annuale vantaggi, nuovi strumenti x locomozione ferro di cavallo, -solco più profondo -rovesciamento delle zolle ⇓ - i semi penetrano meglio nel terreno -coltivabili anche terreni umidi e pesanti con >humus⇒>raccolto, il mulino a vento oltre che ad acqua ⇒ si sfruttano tutte le possibilità far girare pompe x prosciugare terreni, il mulino a vento oltre che ad acqua ⇒ si sfruttano tutte le possibilità tagliare la legna, rigenerazione >rapida del terreno (xkè le leguminose fissano dall'atmosfera azoto nel terreno) ⇓ spighe più ricche di semi, rivoluzione agricola = nuove tecniche la rotazione triennale