WARNING:
JavaScript is turned OFF. None of the links on this concept map will
work until it is reactivated.
If you need help turning JavaScript On, click here.
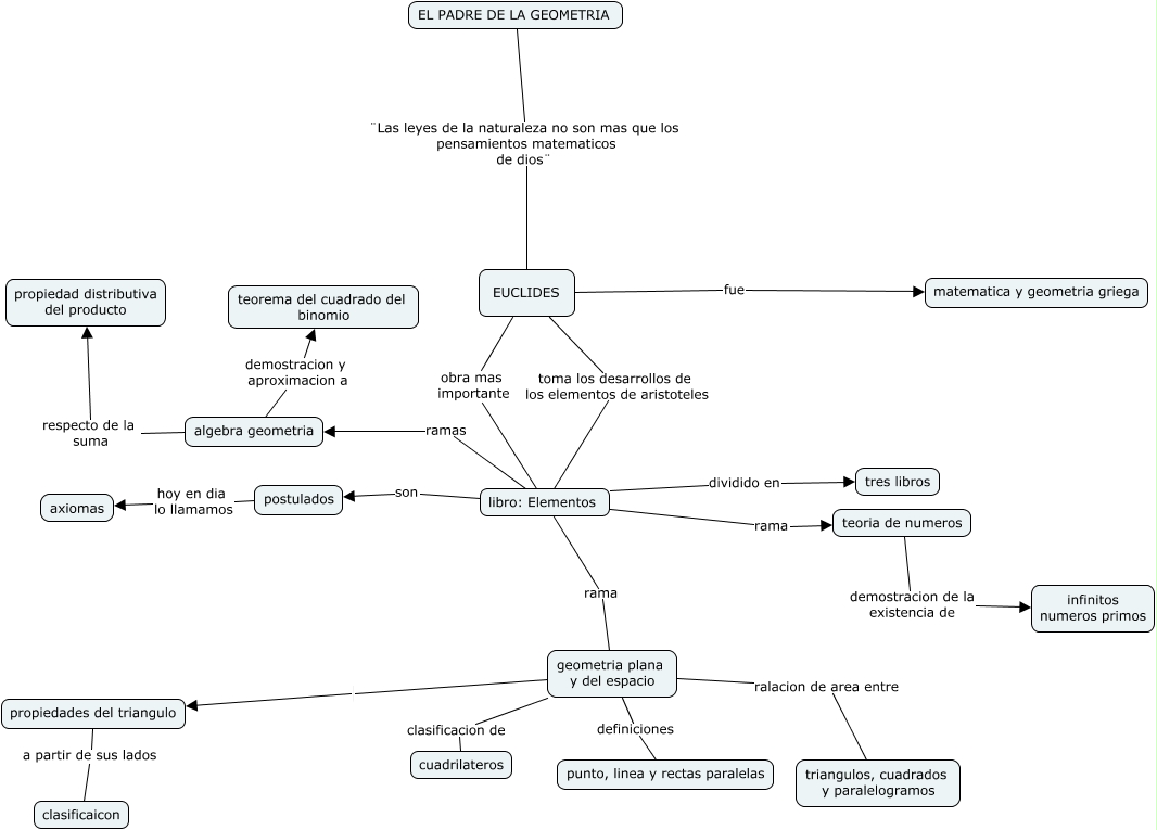
Este Cmap, tiene información relacionada con: euclides, geometria plana y del espacio clasificacion de cuadrilateros, libro: Elementos ramas algebra geometria, EUCLIDES obra mas importante libro: Elementos, libro: Elementos son postulados, EUCLIDES toma los desarrollos de los elementos de aristoteles libro: Elementos, algebra geometria demostracion y aproximacion a teorema del cuadrado del binomio, geometria plana y del espacio ralacion de area entre triangulos, cuadrados y paralelogramos, EUCLIDES fue matematica y geometria griega, libro: Elementos rama teoria de numeros, algebra geometria respecto de la suma propiedad distributiva del producto, geometria plana y del espacio propiedades del triangulo, libro: Elementos rama geometria plana y del espacio, postulados hoy en dia lo llamamos axiomas, geometria plana y del espacio definiciones punto, linea y rectas paralelas, EL PADRE DE LA GEOMETRIA ¨Las leyes de la naturaleza no son mas que los pensamientos matematicos de dios¨ EUCLIDES, teoria de numeros demostracion de la existencia de infinitos numeros primos, propiedades del triangulo a partir de sus lados clasificaicon, libro: Elementos dividido en tres libros