WARNING:
JavaScript is turned OFF. None of the links on this concept map will
work until it is reactivated.
If you need help turning JavaScript On, click here.
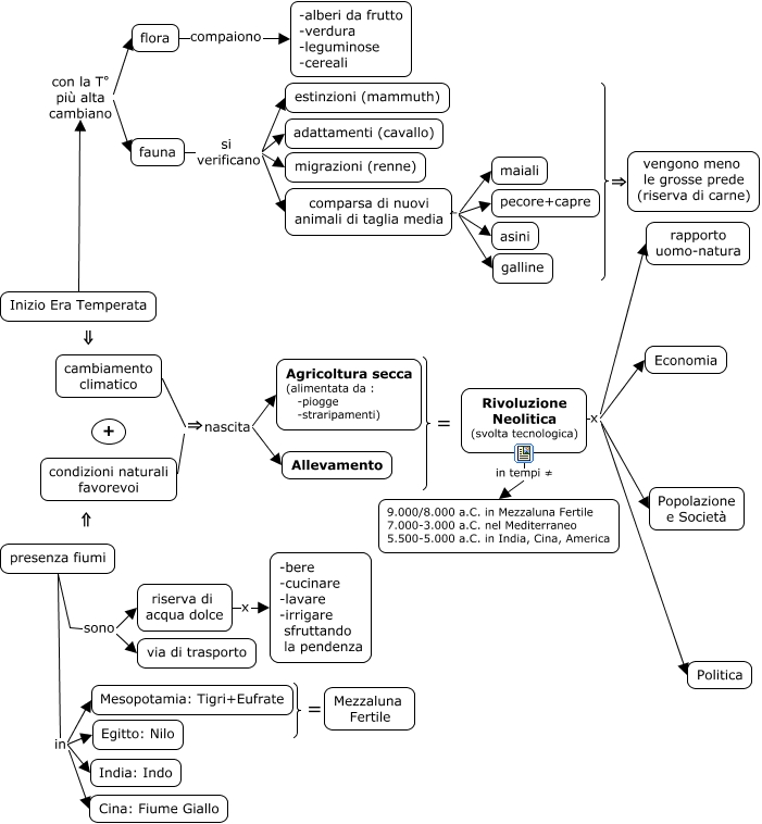
Questa Cmap, creata con IHMC CmapTools, contiene informazioni relative a: 01_tra preistoria e storia_a, Rivoluzione Neolitica (svolta tecnologica) in tempi ≠ 9.000/8.000 a.C. in Mezzaluna Fertile 7.000-3.000 a.C. nel Mediterraneo 5.500-5.000 a.C. in India, Cina, America, presenza fiumi in Cina: Fiume Giallo, comparsa di nuovi animali di taglia media . asini, Rivoluzione Neolitica (svolta tecnologica) x Politica, presenza fiumi in Mesopotamia: Tigri+Eufrate, presenza fiumi in India: Indo, presenza fiumi sono via di trasporto, <math xmlns="http://www.w3.org/1998/Math/MathML"> <mrow> <mtext> 



 </mtext> <mfenced open="" close="}"> <mtext> 










 </mtext> </mfenced> </mrow> </math> ⇒ vengono meno le grosse prede (riserva di carne), fauna si verificano comparsa di nuovi animali di taglia media, cambiamento climatico ⇒nascita Agricoltura secca (alimentata da : -piogge -straripamenti), presenza fiumi sono riserva di acqua dolce, Inizio Era Temperata con la T° più alta cambiano flora, comparsa di nuovi animali di taglia media . galline, <math xmlns="http://www.w3.org/1998/Math/MathML"> <mrow> <mtext> 



 </mtext> <mfenced open="" close="}"> <mtext> 

 </mtext> </mfenced> </mrow> </math> = Mezzaluna Fertile, fauna si verificano estinzioni (mammuth), Inizio Era Temperata ⇓ cambiamento climatico, Inizio Era Temperata con la T° più alta cambiano fauna, cambiamento climatico ⇒nascita Allevamento, condizioni naturali favorevoi ⇒nascita Allevamento, flora compaiono -alberi da frutto -verdura -leguminose -cereali