WARNING:
JavaScript is turned OFF. None of the links on this concept map will
work until it is reactivated.
If you need help turning JavaScript On, click here.
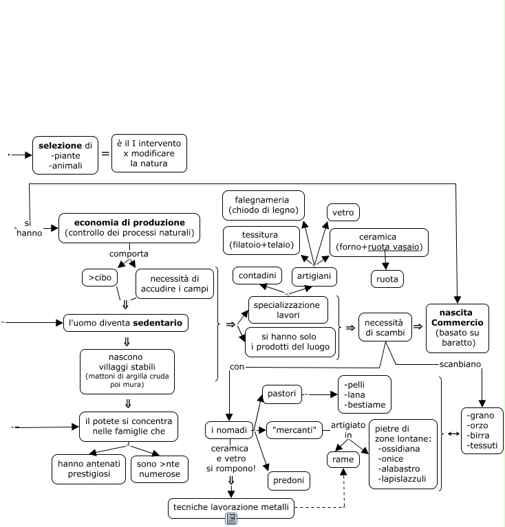
Questa Cmap, creata con IHMC CmapTools, contiene informazioni relative a: 02_tra preistoria e storia_b, necessità di scambi ⇒ nascita Commercio (basato su baratto), artigiani . ceramica (forno+ruota vasaio), <math xmlns="http://www.w3.org/1998/Math/MathML"> <mrow> <mfenced open="" close="}"> <mtext> 









 </mtext> </mfenced> </mrow> </math> ⇒ specializzazione lavori, specializzazione lavori . contadini, "mercanti" artigiato in rame, economia di produzione (controllo dei processi naturali) comporta >cibo, nascono villaggi stabili (mattoni di argilla cruda poi mura) ⇓ il potete si concentra nelle famiglie che, pastori . -pelli -lana -bestiame, il potete si concentra nelle famiglie che . sono >nte numerose, artigiani . falegnameria (chiodo di legno), i nomadi . pastori, <math xmlns="http://www.w3.org/1998/Math/MathML"> <mrow> <mfenced open="" close="}"> <mtext> 




 </mtext> </mfenced> </mrow> </math> ⇒ necessità di scambi, specializzazione lavori . artigiani, <math xmlns="http://www.w3.org/1998/Math/MathML"> <mrow> <mfenced open="" close="}"> <mtext> 









 </mtext> </mfenced> </mrow> </math> ⇒ si hanno solo i prodotti del luogo, >cibo ⇓ l'uomo diventa sedentario, . selezione di -piante -animali, necessità di scambi con i nomadi, il potete si concentra nelle famiglie che . hanno antenati prestigiosi, <math xmlns="http://www.w3.org/1998/Math/MathML"> <mrow> <mfenced open="" close="}"> <mtext> 









 </mtext> </mfenced> </mrow> </math> ⇒ specializzazione lavori, artigiani . tessitura (filatoio+telaio)