WARNING:
JavaScript is turned OFF. None of the links on this concept map will
work until it is reactivated.
If you need help turning JavaScript On, click here.
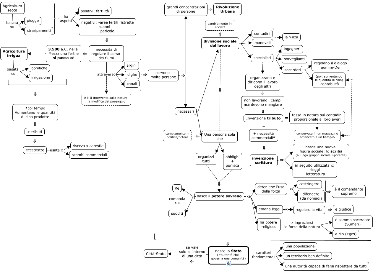
Questa Cmap, creata con IHMC CmapTools, contiene informazioni relative a: 03_nascita stato, necessari . divisione sociale del lavoro, organizzi tutti ⇓ nasce il potere sovrano, regolare la vita ⇒ è giudice, > tributi ⇓ eccedenze, ha potere religioso x ingraziarsi le forze della natura è dio (Egizi), tassa in natura sui contadini proporzionale ai loro averi . conservata in un magazzino affiancato a un tempio, <math xmlns="http://www.w3.org/1998/Math/MathML"> <mrow> <mfenced open="" close="}"> <mtext> 



 </mtext> </mfenced> </mrow> </math> ⇒ è il comandante supremo, necessità di regolare il corso dei fiumi attraverso è il II intervento sulla Natura: la modifica del paesaggio, nasce lo Stato (=autorità che governa una comunità) caratteri fondamentali una autorità capace di farsi rispettare da tutti, invenzione scrittura ⇒ in seguito utilizzata x: -leggi -letteratura, nasce lo Stato (=autorità che governa una comunità) caratteri fondamentali un territorio ben definito, nasce lo Stato (=autorità che governa una comunità) caratteri fondamentali una popolazione, divisione sociale del lavoro . specialisti, Invenzione tributo + + necessità commerciali*, Agricoltura irrigua basata su irrigazione, servono molte persone ⇒ necessari, negativi: -aree fertili ristrette -danni -pericolo ⇓ necessità di regolare il corso dei fiumi, necessari . Una persona sola che, obblighi + punisca ⇓ nasce il potere sovrano, necessità di regolare il corso dei fiumi attraverso dighe