WARNING:
JavaScript is turned OFF. None of the links on this concept map will
work until it is reactivated.
If you need help turning JavaScript On, click here.
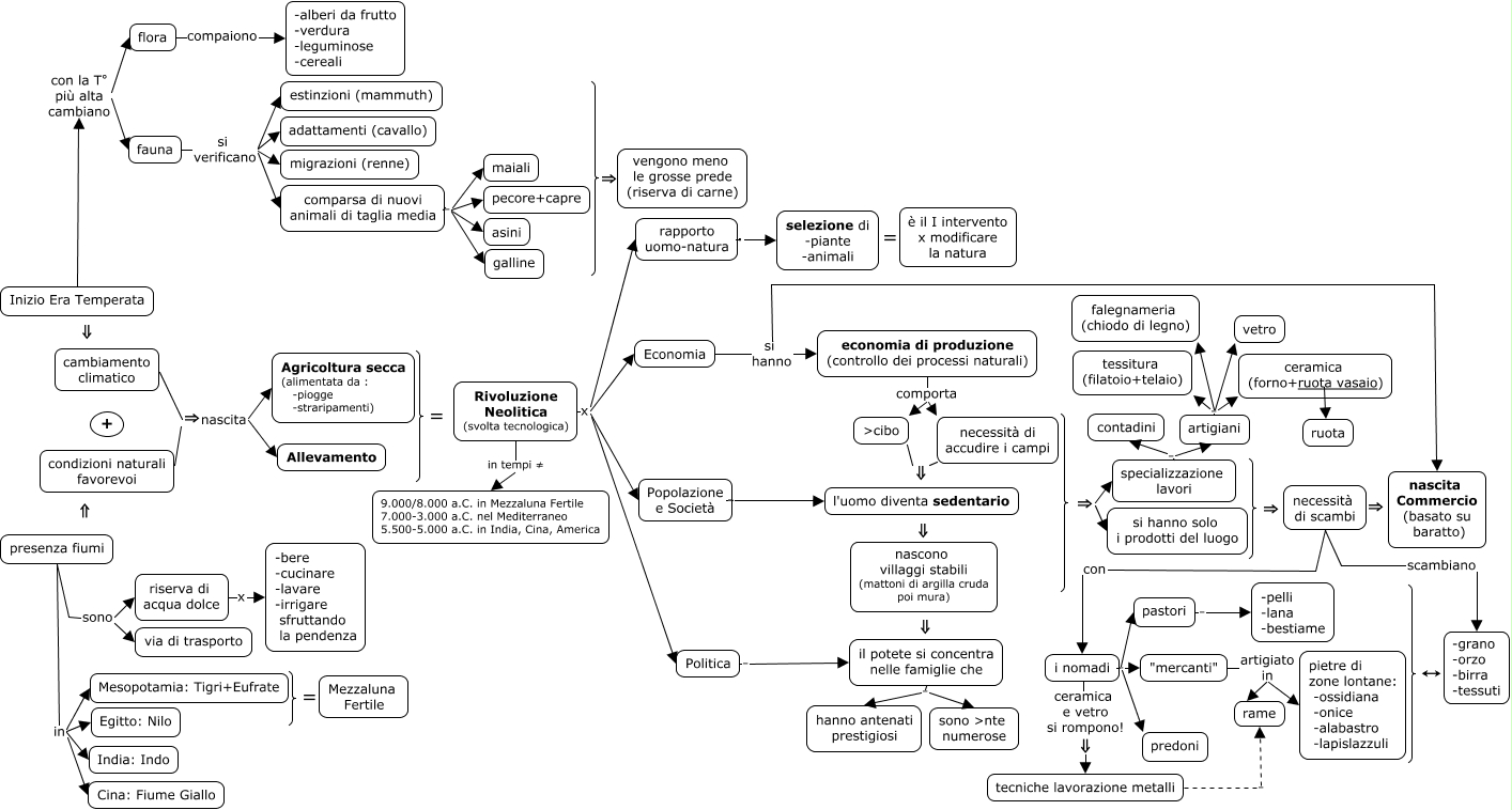
Questa Cmap, creata con IHMC CmapTools, contiene informazioni relative a: tra preistoria e storia, necessità di scambi scambiano -grano -orzo -birra -tessuti, rapporto uomo-natura . selezione di -piante -animali, il potete si concentra nelle famiglie che . hanno antenati prestigiosi, presenza fiumi in India: Indo, fauna si verificano comparsa di nuovi animali di taglia media, cambiamento climatico ⇒nascita Agricoltura secca (alimentata da : -piogge -straripamenti), comparsa di nuovi animali di taglia media . galline, economia di produzione (controllo dei processi naturali) comporta necessità di accudire i campi, Economia si hanno nascita Commercio (basato su baratto), <math xmlns="http://www.w3.org/1998/Math/MathML"> <mrow> <mfenced open="" close="}"> <mtext> 









 </mtext> </mfenced> </mrow> </math> ⇒ si hanno solo i prodotti del luogo, fauna si verificano estinzioni (mammuth), Inizio Era Temperata con la T° più alta cambiano fauna, i nomadi . "mercanti", cambiamento climatico ⇒nascita Allevamento, comparsa di nuovi animali di taglia media . pecore+capre, specializzazione lavori . artigiani, i nomadi ceramica e vetro si rompono! ⇓ tecniche lavorazione metalli, l'uomo diventa sedentario ⇓ nascono villaggi stabili (mattoni di argilla cruda poi mura), Rivoluzione Neolitica (svolta tecnologica) x Popolazione e Società, comparsa di nuovi animali di taglia media . maiali