WARNING:
JavaScript is turned OFF. None of the links on this concept map will
work until it is reactivated.
If you need help turning JavaScript On, click here.
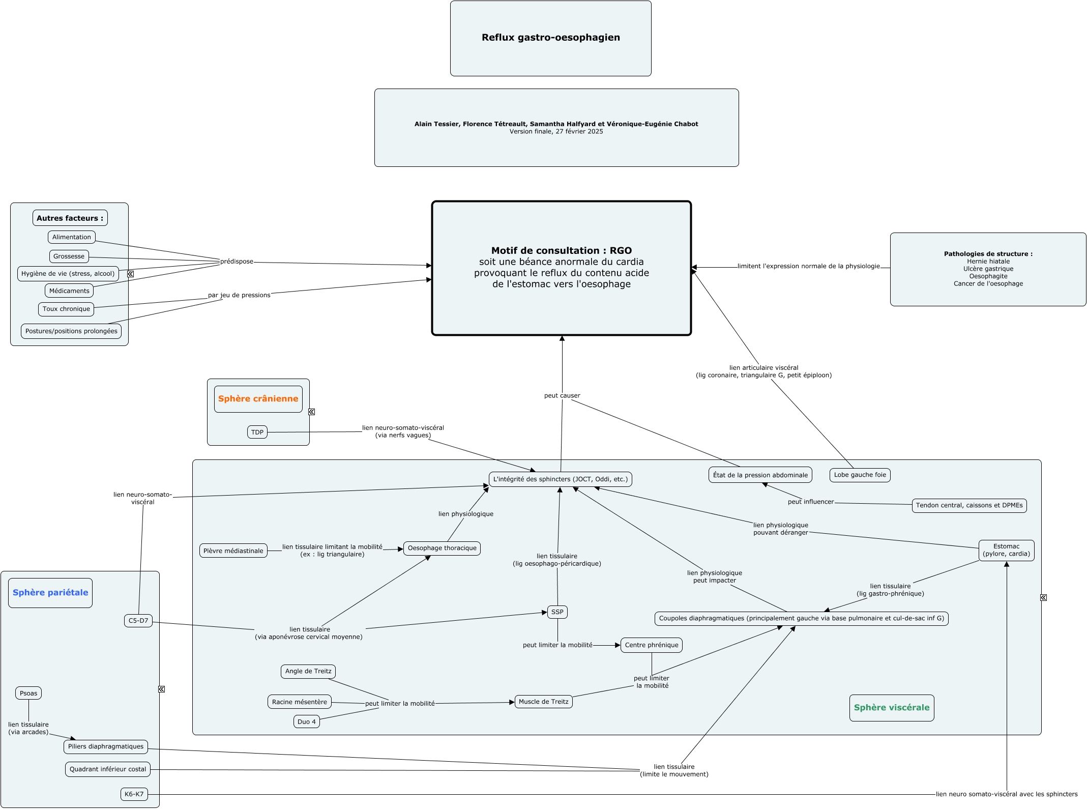
This Concept Map, created with IHMC CmapTools, has information related to: RGO V3VP.cmap, SSP lien tissulaire (lig oesophago-péricardique) L'intégrité des sphincters (JOCT, Oddi, etc.), Pathologies de structure : Hernie hiatale Ulcère gastrique Oesophagite Cancer de l'oesophage limitent l'expression normale de la physiologie Motif de consultation : RGO soit une béance anormale du cardia provoquant le reflux du contenu acide de l'estomac vers l'oesophage, Tendon central, caissons et DPMEs peut influencer État de la pression abdominale, TDP lien neuro-somato-viscéral (via nerfs vagues) L'intégrité des sphincters (JOCT, Oddi, etc.), Alimentation prédispose Motif de consultation : RGO soit une béance anormale du cardia provoquant le reflux du contenu acide de l'estomac vers l'oesophage, Piliers diaphragmatiques lien tissulaire (limite le mouvement) Coupoles diaphragmatiques (principalement gauche via base pulmonaire et cul-de-sac inf G), Angle de Treitz peut limiter la mobilité Muscle de Treitz, Postures/positions prolongées par jeu de pressions Motif de consultation : RGO soit une béance anormale du cardia provoquant le reflux du contenu acide de l'estomac vers l'oesophage, Muscle de Treitz peut limiter la mobilité Coupoles diaphragmatiques (principalement gauche via base pulmonaire et cul-de-sac inf G), Centre phrénique peut limiter la mobilité Coupoles diaphragmatiques (principalement gauche via base pulmonaire et cul-de-sac inf G), K6-K7 lien neuro somato-viscéral avec les sphincters Estomac (pylore, cardia), Quadrant inférieur costal lien tissulaire (limite le mouvement) Coupoles diaphragmatiques (principalement gauche via base pulmonaire et cul-de-sac inf G), L'intégrité des sphincters (JOCT, Oddi, etc.) peut causer Motif de consultation : RGO soit une béance anormale du cardia provoquant le reflux du contenu acide de l'estomac vers l'oesophage, Estomac (pylore, cardia) lien physiologique pouvant déranger L'intégrité des sphincters (JOCT, Oddi, etc.), Lobe gauche foie lien articulaire viscéral (lig coronaire, triangulaire G, petit épiploon) Motif de consultation : RGO soit une béance anormale du cardia provoquant le reflux du contenu acide de l'estomac vers l'oesophage, Plèvre médiastinale lien tissulaire limitant la mobilité (ex : lig triangulaire) Oesophage thoracique, Racine mésentère peut limiter la mobilité Muscle de Treitz, Hygiène de vie (stress, alcool) prédispose Motif de consultation : RGO soit une béance anormale du cardia provoquant le reflux du contenu acide de l'estomac vers l'oesophage, Toux chronique par jeu de pressions Motif de consultation : RGO soit une béance anormale du cardia provoquant le reflux du contenu acide de l'estomac vers l'oesophage, C5-D7 lien tissulaire (via aponévrose cervical moyenne) SSP