WARNING:
JavaScript is turned OFF. None of the links on this concept map will
work until it is reactivated.
If you need help turning JavaScript On, click here.
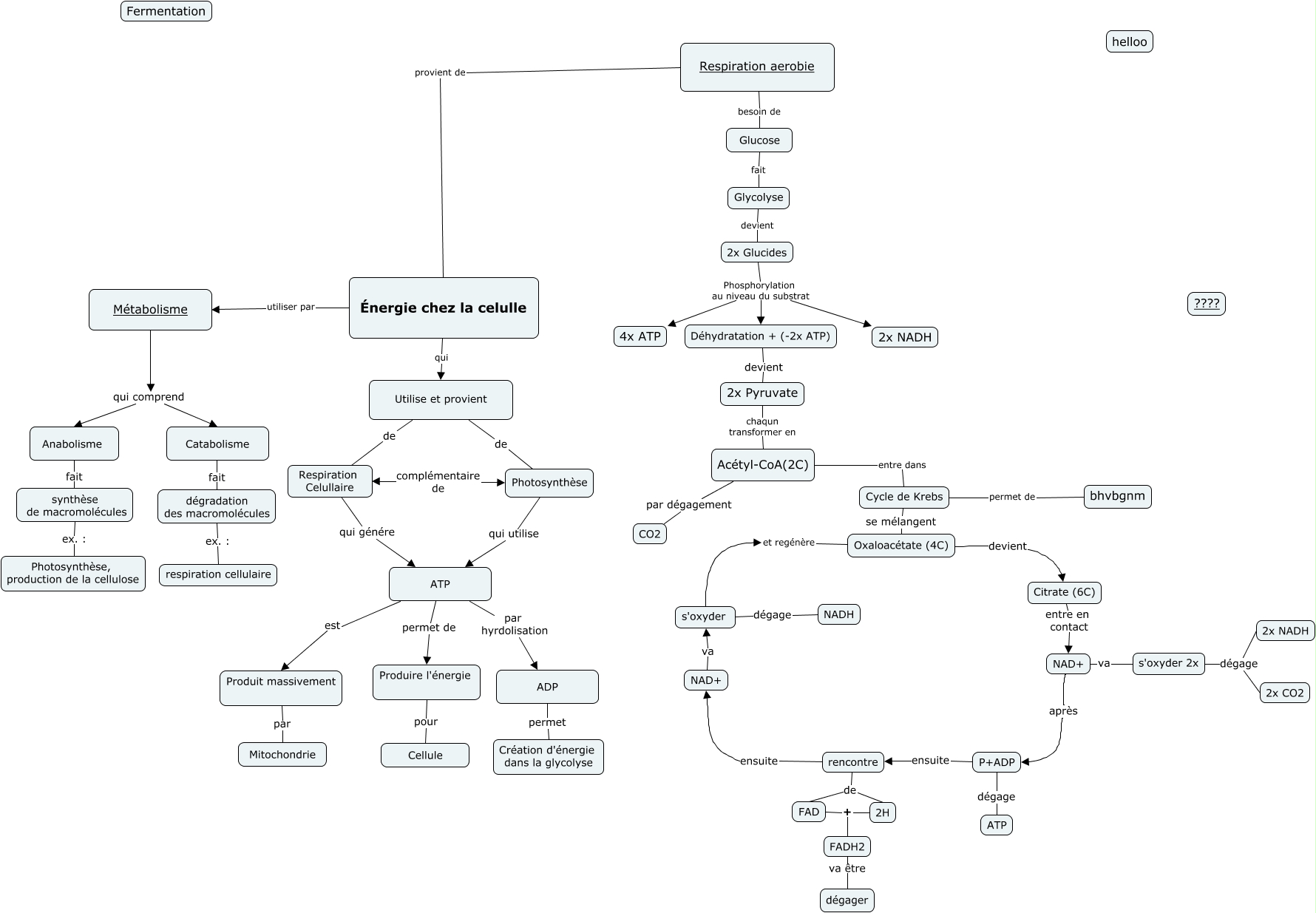
Cette carte de concepts créée avec IHMC CmapTools traite de: Sans titre 5, Respiration Celullaire qui génére ATP, Produit massivement par Mitochondrie, Utilise et provient de Respiration Celullaire, Produire l'énergie pour Cellule, Métabolisme qui comprend Anabolisme, 2H + FAD, Énergie chez la celulle provient de Respiration aerobie, Citrate (6C) entre en contact NAD+, Énergie chez la celulle utiliser par Métabolisme, ATP par hyrdolisation ADP, Métabolisme qui comprend Catabolisme, Respiration aerobie besoin de Glucose, Photosynthèse qui utilise ATP, synthèse de macromolécules ex. : Photosynthèse, production de la cellulose, P+ADP dégage ATP, 2x Glucides Phosphorylation au niveau du substrat Déhydratation + (-2x ATP), FADH2 va être dégager, s'oxyder 2x dégage 2x NADH, ATP est Produit massivement, Énergie chez la celulle qui Utilise et provient