WARNING:
JavaScript is turned OFF. None of the links on this concept map will
work until it is reactivated.
If you need help turning JavaScript On, click here.
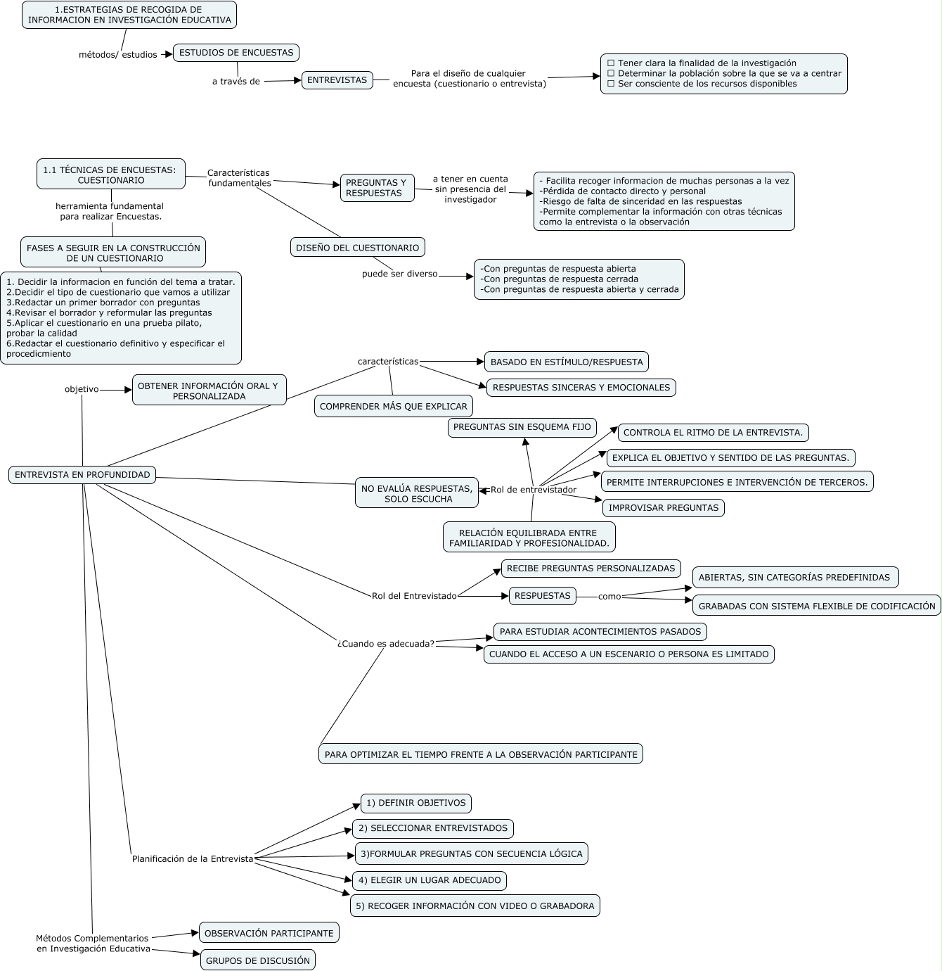
Este Cmap, tiene información relacionada con: GRUPO B - TEMA 4 METODOLOGIA, ENTREVISTA EN PROFUNDIDAD Rol de entrevistador IMPROVISAR PREGUNTAS, ENTREVISTA EN PROFUNDIDAD ¿Cuando es adecuada? CUANDO EL ACCESO A UN ESCENARIO O PERSONA ES LIMITADO, ENTREVISTA EN PROFUNDIDAD Rol del Entrevistado RECIBE PREGUNTAS PERSONALIZADAS, ENTREVISTA EN PROFUNDIDAD características BASADO EN ESTÍMULO/RESPUESTA, ENTREVISTA EN PROFUNDIDAD Rol del Entrevistado RESPUESTAS, ENTREVISTA EN PROFUNDIDAD Rol de entrevistador NO EVALÚA RESPUESTAS, SOLO ESCUCHA, ENTREVISTA EN PROFUNDIDAD Planificación de la Entrevista 1) DEFINIR OBJETIVOS, ENTREVISTA EN PROFUNDIDAD Rol de entrevistador PERMITE INTERRUPCIONES E INTERVENCIÓN DE TERCEROS., ENTREVISTA EN PROFUNDIDAD Planificación de la Entrevista 4) ELEGIR UN LUGAR ADECUADO, ENTREVISTA EN PROFUNDIDAD ¿Cuando es adecuada? PARA ESTUDIAR ACONTECIMIENTOS PASADOS, ENTREVISTA EN PROFUNDIDAD Planificación de la Entrevista 2) SELECCIONAR ENTREVISTADOS, 1.ESTRATEGIAS DE RECOGIDA DE INFORMACION EN INVESTIGACIÓN EDUCATIVA métodos/ estudios ESTUDIOS DE ENCUESTAS, ENTREVISTA EN PROFUNDIDAD Planificación de la Entrevista 5) RECOGER INFORMACIÓN CON VIDEO O GRABADORA, ENTREVISTA EN PROFUNDIDAD ¿Cuando es adecuada? PARA OPTIMIZAR EL TIEMPO FRENTE A LA OBSERVACIÓN PARTICIPANTE, ENTREVISTA EN PROFUNDIDAD Rol de entrevistador EXPLICA EL OBJETIVO Y SENTIDO DE LAS PREGUNTAS., ESTUDIOS DE ENCUESTAS a través de ENTREVISTAS, PREGUNTAS Y RESPUESTAS a tener en cuenta sin presencia del investigador - Facilita recoger informacion de muchas personas a la vez -Pérdida de contacto directo y personal -Riesgo de falta de sinceridad en las respuestas -Permite complementar la información con otras técnicas como la entrevista o la observación, ENTREVISTAS Para el diseño de cualquier encuesta (cuestionario o entrevista) ✓ Tener clara la finalidad de la investigación ✓ Determinar la población sobre la que se va a centrar ✓ Ser consciente de los recursos disponibles, DISEÑO DEL CUESTIONARIO puede ser diverso -Con preguntas de respuesta abierta -Con preguntas de respuesta cerrada -Con preguntas de respuesta abierta y cerrada, ENTREVISTA EN PROFUNDIDAD Rol de entrevistador PREGUNTAS SIN ESQUEMA FIJO