WARNING:
JavaScript is turned OFF. None of the links on this concept map will
work until it is reactivated.
If you need help turning JavaScript On, click here.
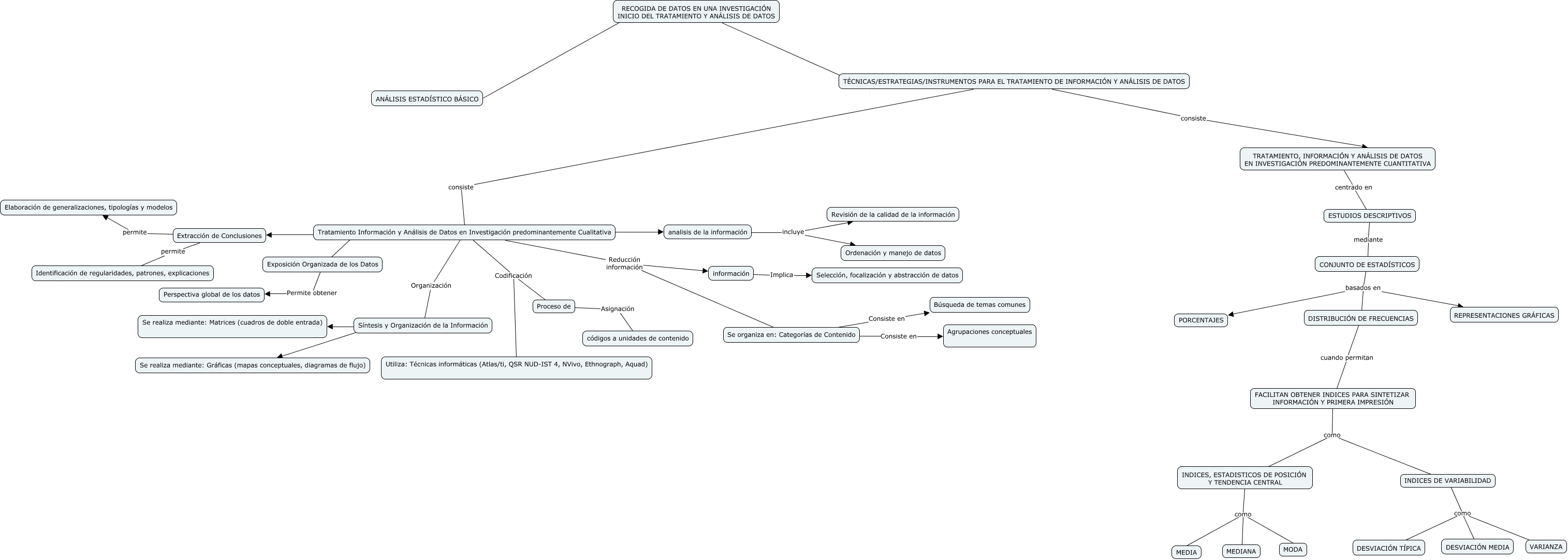
Este Cmap, tiene información relacionada con: GRUPO B - TEMA 5 METODOLOGIA, Síntesis y Organización de la Información ???? Se realiza mediante: Gráficas (mapas conceptuales, diagramas de flujo), FACILITAN OBTENER INDICES PARA SINTETIZAR INFORMACIÓN Y PRIMERA IMPRESIÓN como INDICES, ESTADISTICOS DE POSICIÓN Y TENDENCIA CENTRAL, Tratamiento Información y Análisis de Datos en Investigación predominantemente Cualitativa Codificación Proceso de, TÉCNICAS/ESTRATEGIAS/INSTRUMENTOS PARA EL TRATAMIENTO DE INFORMACIÓN Y ANÁLISIS DE DATOS consiste TRATAMIENTO, INFORMACIÓN Y ANÁLISIS DE DATOS EN INVESTIGACIÓN PREDOMINANTEMENTE CUANTITATIVA, CONJUNTO DE ESTADÍSTICOS basados en DISTRIBUCIÓN DE FRECUENCIAS, analisis de la información incluye Revisión de la calidad de la información, Se organiza en: Categorías de Contenido Consiste en Agrupaciones conceptuales, analisis de la información incluye Ordenación y manejo de datos, Exposición Organizada de los Datos Permite obtener Perspectiva global de los datos, FACILITAN OBTENER INDICES PARA SINTETIZAR INFORMACIÓN Y PRIMERA IMPRESIÓN como INDICES DE VARIABILIDAD, INDICES, ESTADISTICOS DE POSICIÓN Y TENDENCIA CENTRAL como MODA, Extracción de Conclusiones permite Elaboración de generalizaciones, tipologías y modelos, CONJUNTO DE ESTADÍSTICOS basados en REPRESENTACIONES GRÁFICAS, Tratamiento Información y Análisis de Datos en Investigación predominantemente Cualitativa Reducción información Se organiza en: Categorías de Contenido, TÉCNICAS/ESTRATEGIAS/INSTRUMENTOS PARA EL TRATAMIENTO DE INFORMACIÓN Y ANÁLISIS DE DATOS consiste Tratamiento Información y Análisis de Datos en Investigación predominantemente Cualitativa, INDICES, ESTADISTICOS DE POSICIÓN Y TENDENCIA CENTRAL como MEDIA, INDICES, ESTADISTICOS DE POSICIÓN Y TENDENCIA CENTRAL como MEDIANA, Tratamiento Información y Análisis de Datos en Investigación predominantemente Cualitativa ???? Exposición Organizada de los Datos, Extracción de Conclusiones permite Identificación de regularidades, patrones, explicaciones, TRATAMIENTO, INFORMACIÓN Y ANÁLISIS DE DATOS EN INVESTIGACIÓN PREDOMINANTEMENTE CUANTITATIVA centrado en ESTUDIOS DESCRIPTIVOS