WARNING:
JavaScript is turned OFF. None of the links on this concept map will
work until it is reactivated.
If you need help turning JavaScript On, click here.
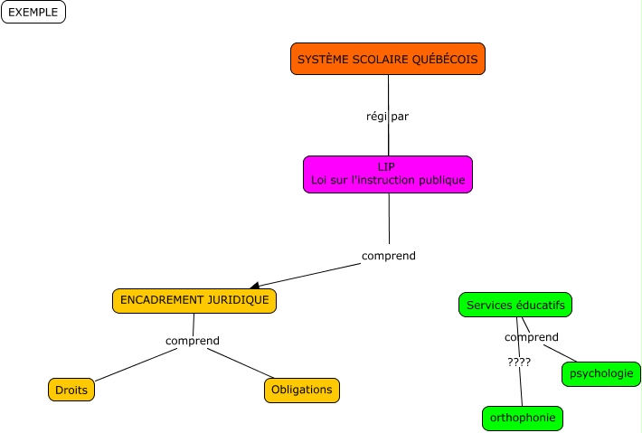
Cette carte de concepts créée avec IHMC CmapTools traite de: Démonstration, SYSTÈME SCOLAIRE QUÉBÉCOIS régi par LIP Loi sur l'instruction publique, ENCADREMENT JURIDIQUE comprend Droits, Services éducatifs ???? orthophonie, Services éducatifs comprend psychologie, SYSTÈME SCOLAIRE QUÉBÉCOIS comprend ENCADREMENT JURIDIQUE, ENCADREMENT JURIDIQUE comprend Obligations