WARNING:
JavaScript is turned OFF. None of the links on this concept map will
work until it is reactivated.
If you need help turning JavaScript On, click here.
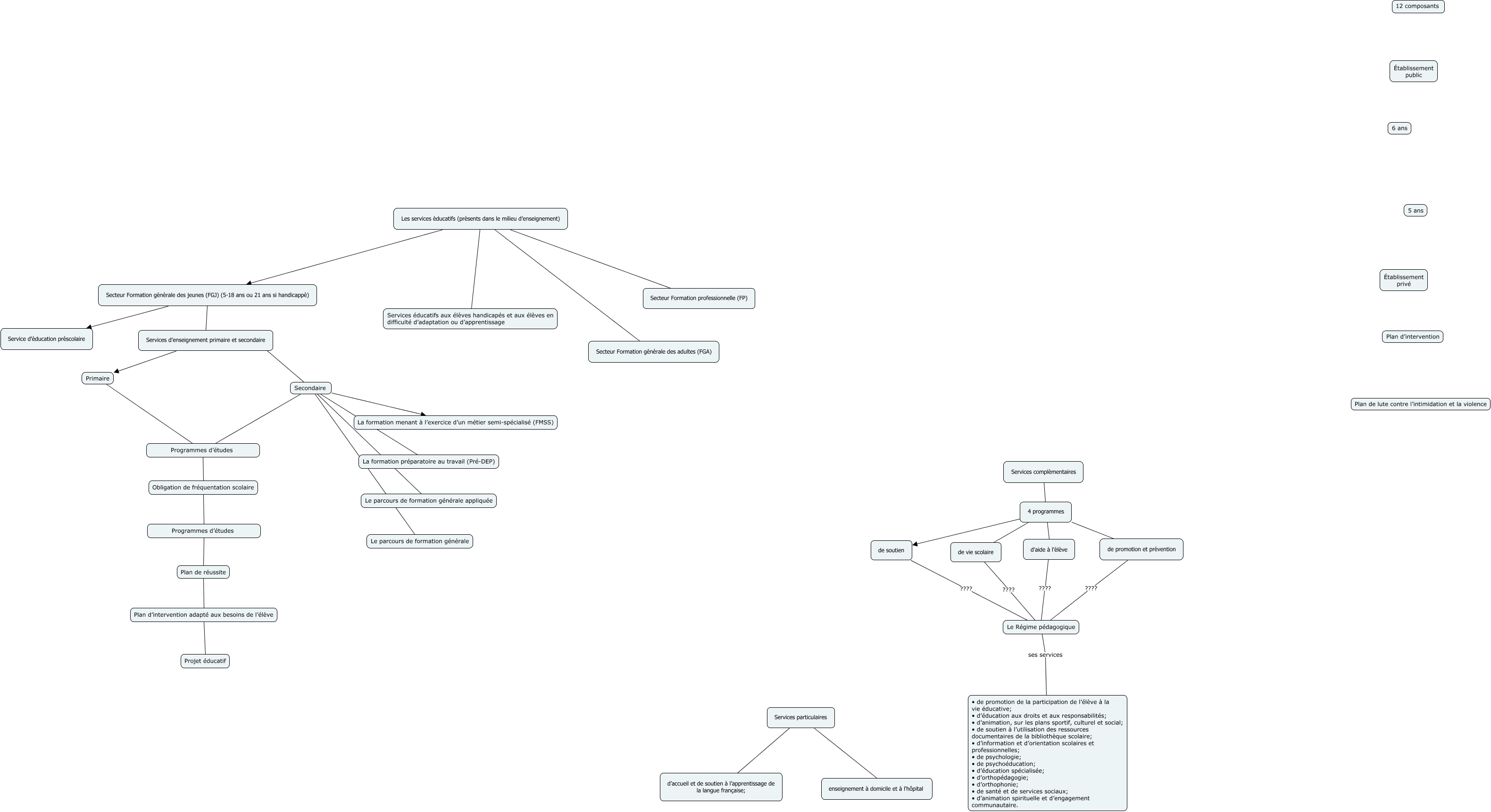
Cette carte de concepts créée avec IHMC CmapTools traite de: Concept 1.2. Victoria, Plan d’intervention adapté aux besoins de l’élève Projet éducatif, Services d’enseignement primaire et secondaire Primaire, d'aide à l'élève ???? Le Régime pédagogique, de soutien ???? Le Régime pédagogique, de vie scolaire ???? Le Régime pédagogique, Services particulaires enseignement à domicile et à l'hôpital, Secondaire La formation menant à l’exercice d’un métier semi-spécialisé (FMSS), Le Régime pédagogique ses services • de promotion de la participation de l’élève à la vie éducative; • d’éducation aux droits et aux responsabilités; • d’animation, sur les plans sportif, culturel et social; • de soutien à l’utilisation des ressources documentaires de la bibliothèque scolaire; • d’information et d’orientation scolaires et professionnelles; • de psychologie; • de psychoéducation; • d’éducation spécialisée; • d’orthopédagogie; • d’orthophonie; • de santé et de services sociaux; • d’animation spirituelle et d’engagement communautaire., de promotion et prévention ???? Le Régime pédagogique, Secondaire La formation préparatoire au travail (Pré-DEP), 4 programmes de soutien, Secteur Formation générale des jeunes (FGJ) (5-18 ans ou 21 ans si handicappé) Services d’enseignement primaire et secondaire, 4 programmes de promotion et prévention, Obligation de fréquentation scolaire Programmes d’études, Secondaire Le parcours de formation générale appliquée, Programmes d’études Plan de réussite, Les services éducatifs (présents dans le milieu d’enseignement) Secteur Formation professionnelle (FP), Services particulaires d’accueil et de soutien à l’apprentissage de la langue française;, Plan de réussite Plan d’intervention adapté aux besoins de l’élève, 4 programmes d'aide à l'élève